
1: それでも動く名無し 2023/06/14(水) 18:25:05.72 ID:/IfhELhr0
中止で波紋の「近代麻雀水着祭」主催者が経緯説明「運営上の責任は全て弊社」 一部のルール違反も「事実」
[ 2023年6月14日 16:11 ]
今月24、25日に予定されていた「近代麻雀水着祭2023」の中止となったことで波紋を呼んでいる、麻雀女子育成企画「近代麻雀学院」公式ツイッターが14日に更新され、改めて経緯を説明し、謝罪した。
公式アカウントでは9日にイベントを中止にすることを文書で発表。参加予定だったグラビアアイドルやファンらが困惑のコメントするなど、波紋を呼んだ。
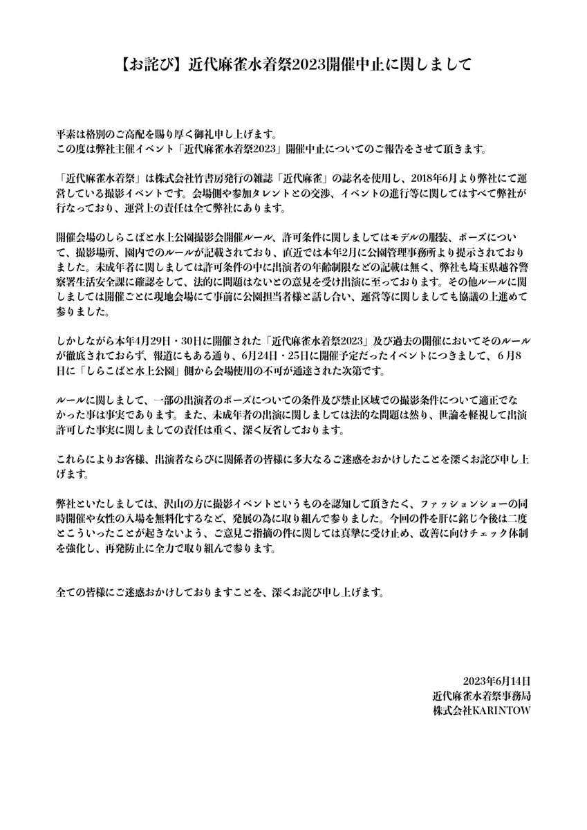
この日は「お詫び」として改めて文書を掲載。「近代麻雀水着祭2023開催中止に関しまして」として「この度は弊社主催イベント『近代麻雀水着祭2023』開催中止についてのご報告をさせて頂きます」と改めてイベントの中止を報告した。
https://www.sponichi.co.jp/entertainment/news/2023/06/14/kiji/20230614s00041000383000c.html
[ 2023年6月14日 16:11 ]
今月24、25日に予定されていた「近代麻雀水着祭2023」の中止となったことで波紋を呼んでいる、麻雀女子育成企画「近代麻雀学院」公式ツイッターが14日に更新され、改めて経緯を説明し、謝罪した。
公式アカウントでは9日にイベントを中止にすることを文書で発表。参加予定だったグラビアアイドルやファンらが困惑のコメントするなど、波紋を呼んだ。
この日は「お詫び」として改めて文書を掲載。「近代麻雀水着祭2023開催中止に関しまして」として「この度は弊社主催イベント『近代麻雀水着祭2023』開催中止についてのご報告をさせて頂きます」と改めてイベントの中止を報告した。
https://www.sponichi.co.jp/entertainment/news/2023/06/14/kiji/20230614s00041000383000c.html

引用元:https://nova.5ch.net/test/read.cgi/livegalileo/1686734705/
5: それでも動く名無し 2023/06/14(水) 18:26:28.64 ID:NymL4HS1d
なんG黒歴史再び
11: それでも動く名無し 2023/06/14(水) 18:28:41.13 ID:2xd3HkFa0
>>5
中学生って判明してからはなんG民も手のひら返したからギリギリ敗北は免れたぞ
中学生って判明してからはなんG民も手のひら返したからギリギリ敗北は免れたぞ
16: それでも動く名無し 2023/06/14(水) 18:29:39.03 ID:UnGSXHi9M
>>11
言うても埼玉県が手のひら返したからワイらの負けでは?
言うても埼玉県が手のひら返したからワイらの負けでは?
19: それでも動く名無し 2023/06/14(水) 18:30:41.17 ID:wTW5yE+Rd
36: それでも動く名無し 2023/06/14(水) 18:34:08.42 ID:cKtwf6S4a
>>24
ガチでこれだったな
ワイも最初は共産党カスやなと思ったけど調べたら明らかにそこ伏せて騒いどるのみて信じられへん勝ったわ
ガチでこれだったな
ワイも最初は共産党カスやなと思ったけど調べたら明らかにそこ伏せて騒いどるのみて信じられへん勝ったわ
38: それでも動く名無し 2023/06/14(水) 18:35:04.10 ID:bltp4L8Pd
>>19が説明されずに共産党連呼でなんか有耶無耶にしようとしてたのはあかんやろなとは思った
8: それでも動く名無し 2023/06/14(水) 18:27:40.73 ID:NcNcZjZS0
残念でもないし当然
14: それでも動く名無し 2023/06/14(水) 18:29:36.26 ID:xYJSb/GO0
やっぱりルール違反が横行してたんじゃねえか
18: それでも動く名無し 2023/06/14(水) 18:30:04.77 ID:mj2xh8iM0
統一信者とロリコンが夢のコラボで発狂してたやつ
21: それでも動く名無し 2023/06/14(水) 18:31:13.82 ID:bu52wydla
共産党もアレなのは分かるが流石にアカンとこ一切触れずに共産党連呼してるのすげー怖かったわ
29: それでも動く名無し 2023/06/14(水) 18:32:29.75 ID:C20lhBDH0
「ルールに関しまして、一部の出演者のポーズについての条件及び禁止区域での撮影条件について適正でなかった事は事実であります。また、未成年者の出演に関しましては法的な問題は然り、世論を軽視して出演許可した事実に関しましての責任は重く、深く反省しております」
ロリコン全否定
法的にはもちろん世論としてもダメだよねって
ロリコン全否定
法的にはもちろん世論としてもダメだよねって
39: それでも動く名無し 2023/06/14(水) 18:36:32.54 ID:c4ubyqTca
暇の時点でパヨクとどっこいどっこいになったらあかんやろと内心思ってたけど今回堂々と嘘ついて騒いだよな表現の自由界隈
46: それでも動く名無し 2023/06/14(水) 18:38:32.41 ID:s5BiFK0zd
>>39
よく知らんとか憶測でデマ発生するのはどの界隈でもあることやけど今回完全に知ってて嘘ついたよな感はあるね
よく知らんとか憶測でデマ発生するのはどの界隈でもあることやけど今回完全に知ってて嘘ついたよな感はあるね
40: それでも動く名無し 2023/06/14(水) 18:37:11.75 ID:vOR2CIzEM
普通に気持ちわりーよ
こんなん児ポ営業ちゃうんか?
こんなん児ポ営業ちゃうんか?

65: それでも動く名無し 2023/06/14(水) 18:42:33.46 ID:sBfe623Ea
>>40
このツイート自体は妥当やしZ李が悪いとは思わんが、コラボのときあんだけこいつツイートしてたやつらが明らかに都合悪いからリツイートしてないのまるわかりで腹立つわ
このツイート自体は妥当やしZ李が悪いとは思わんが、コラボのときあんだけこいつツイートしてたやつらが明らかに都合悪いからリツイートしてないのまるわかりで腹立つわ
43: それでも動く名無し 2023/06/14(水) 18:38:09.47 ID:NH9gkvp1d
騒いだ結果 結局は中止なんか?
47: それでも動く名無し 2023/06/14(水) 18:38:51.01 ID:BjYxkRjUd
>>43
過激なところは中止 問題ないところは開催
過激なところは中止 問題ないところは開催
49: それでも動く名無し 2023/06/14(水) 18:39:16.52 ID:RwQHsC960
愛国者さん「子供の水着グラビアでオナニーする権利を奪おうとするパヨク共産党を許すな!」
58: それでも動く名無し 2023/06/14(水) 18:40:52.80 ID:8LQXfK5ZM
法律少しでも学んだら分かるけど法律がないけど現状起きてる問題がある時って
法律はそこまでの馬鹿をただ想定していないだけなんだよな
馬鹿が増えすぎて世論として法律作れよ!となれば新しく作られるだけで
中学生の水着撮影会とかも禁止する法律出来るんじゃねーのかな
法律はそこまでの馬鹿をただ想定していないだけなんだよな
馬鹿が増えすぎて世論として法律作れよ!となれば新しく作られるだけで
中学生の水着撮影会とかも禁止する法律出来るんじゃねーのかな
61: それでも動く名無し 2023/06/14(水) 18:41:49.37 ID:DXPPGd/Na
撮影会側の不手際
・未成年が参加してた
・注目集めるため過激な水着やポーズをしてた参加者がいた
県側の不手際
・直前の中止の通達
・ちゃんとやってたとこまで巻き添えにした
こんな感じか
・未成年が参加してた
・注目集めるため過激な水着やポーズをしてた参加者がいた
県側の不手際
・直前の中止の通達
・ちゃんとやってたとこまで巻き添えにした
こんな感じか
62: それでも動く名無し 2023/06/14(水) 18:41:49.83 ID:NcNcZjZS0
流石に県営施設で未成年にポルノまがいのポーズさせてたら駄目でしょ
そら中止なるわって
そら中止なるわって
66: それでも動く名無し 2023/06/14(水) 18:42:33.47 ID:8LQXfK5ZM
未だに中学生女児の撮影会は表現の自由!
と言ってるやつ居るんだよなぁ...
と言ってるやつ居るんだよなぁ...
93: それでも動く名無し 2023/06/14(水) 18:50:26.20 ID:obYDaj/jM
ルール違反はダメだわな
バカウヨまーた負けたのか
バカウヨまーた負けたのか
95: それでも動く名無し 2023/06/14(水) 18:50:54.02 ID:BLMouvj80
表現の自由は守られたしルールを守らなかった事業者は謝罪した
ハッピーエンドなんやからもう喧嘩はやめようや
ハッピーエンドなんやからもう喧嘩はやめようや
103: それでも動く名無し 2023/06/14(水) 18:54:21.14 ID:7iivR6+Cd
すまん、最初から思ってたんやが麻雀要素は?
108: それでも動く名無し 2023/06/14(水) 18:55:05.73 ID:nlINjjJsd
>>103
麻雀雑誌でグラビア載っけててそっから派生したとかやないの?知らんけど
麻雀雑誌でグラビア載っけててそっから派生したとかやないの?知らんけど
114: それでも動く名無し 2023/06/14(水) 18:58:37.85 ID:7Gol7E8q0

119: それでも動く名無し 2023/06/14(水) 19:00:50.03 ID:4mzElyY2p
問題ないところまで中止にしたのが不味かったんやない
ダメやろってやつは中止のままやろ
ダメやろってやつは中止のままやろ
123: それでも動く名無し 2023/06/14(水) 19:01:35.25 ID:qa42+rfDd
>>119
本来そうであるべきだけどアジってたやつがすべて共産党を連呼して誤魔化したのが運の尽き
本来そうであるべきだけどアジってたやつがすべて共産党を連呼して誤魔化したのが運の尽き
125: それでも動く名無し 2023/06/14(水) 19:03:19.42 ID:sPPZTvE6a
表現の自由とかいってるやつら完全に活動家になってるよな
139: それでも動く名無し 2023/06/14(水) 19:09:19.34 ID:tUBabZ/B0
>>125
動機が性欲ってシンプルでええと思う
動機が性欲ってシンプルでええと思う
148: それでも動く名無し 2023/06/14(水) 19:12:20.50 ID:CO9Oq2v40
>>139
性欲というより加害欲やないかな
常習化してる嫌がらせもそれ
性欲というより加害欲やないかな
常習化してる嫌がらせもそれ
136: それでも動く名無し 2023/06/14(水) 19:08:19.83 ID:CO9Oq2v40
【お詫び】近代麻雀水着祭中止に関しまして
https://pbs.twimg.com/media/FyjgsVNaQAAcb9y.png
https://twitter.com/GakuinKinma/status/1668830803965657088
リプライに往生際の悪い表現の自由戦士や反共右翼がウヨウヨしてる
https://pbs.twimg.com/media/FyjgsVNaQAAcb9y.png
https://twitter.com/GakuinKinma/status/1668830803965657088
リプライに往生際の悪い表現の自由戦士や反共右翼がウヨウヨしてる
138: それでも動く名無し 2023/06/14(水) 19:08:42.28 ID:I4MB2dov0
過激にすれば人も金も集まるのが分かってるから当事者は我慢が難しいわな
147: それでも動く名無し 2023/06/14(水) 19:12:06.74 ID:lrAcm569a
毎年やってるんやろ?いま健全アピールしないと会場どこもかしてくれなくなるやろし
突っぱねるターンじゃないやろ
突っぱねるターンじゃないやろ
149: それでも動く名無し 2023/06/14(水) 19:13:06.67 ID:UhbRKEFp0
ネトウヨまたまた敗北へ
153: それでも動く名無し 2023/06/14(水) 19:14:15.73 ID:Mct672gL0
まあ「成人の健全な水着撮影会はセーフ」っていう落ち着くところに落ち着いた感じやな
156: それでも動く名無し 2023/06/14(水) 19:15:01.00 ID:MdRMYeUZp
これに対して声を上げた元グラドルに「お前は金もらって被害者ヅラか?」みたいな事を過去のグラビア貼り付けてドヤ顔してる奴ってそれで論破出来ると思っているんやろか
187: それでも動く名無し 2023/06/14(水) 19:38:23.24 ID:Ko/MoTDvp
近代麻雀の謝罪文読んできたわ
「昔はそんな未成年禁止とか無かったし…運営とも打ち合わせしてたんすよ…」
「でも4月開催は違反してましたわ!すんません!」
言い訳から謝罪への転調が美しいわ
「昔はそんな未成年禁止とか無かったし…運営とも打ち合わせしてたんすよ…」
「でも4月開催は違反してましたわ!すんません!」
言い訳から謝罪への転調が美しいわ



コメント
今回はあれとはまた違うだろうが愛国こじらせたオタクは正直見るに堪えない
ちゃんと謝罪するんかな…
そんでそれを自治体広報とかでどんどん使用実績としてアピールすればいい
キクマコが今回表自擁護でグダグダ言ってたけど上記のような突っ込みした人をブロックしてて笑った
これな
ロリコンは愛国!は間違ってましたと
認めただけましや
ちな埼玉県民
事情を把握してたなら悪質だし、把握してなかったなら無能
違法じゃないから何をやってもいい!
ってネトウヨは言いそう。
マナーがあったもんじゃない
共産党は正しかったという結論だけどネトウヨは絶対に認めない
群馬知事よりましな気がする
ネトウヨが困るだろ
共産党が正しいなら公共の場での過激もっこりビキニパンツのゲイパレードにも抗議してなきゃおかしいよね
ネトウヨ(統一、勝共関係者)
ゲイパレードの形丸わかりの極小ビキニパンツにはダンマリの左翼
お約束のパターンとなった。
元気?
お前が率先して抗議してどうぞ
それになにも問題ないから
いちいち抗議しないんやろ
さっそくのご登場お疲れさま。
中学生ゲイがビキニパレードして、企画業者が儲けたソースを教えてクレメンス。
共産党のオバ様方に是非ゲイパレードの極小水着でケツを突き出しての上下腰振りダンスをご覧いただきジャッジして欲しい。
そいつら今もTwitterで頑張っとるぞ
岡田斗司夫に音読させてみたい文章
ジャニー「Youちょっとおいで」
下手にそういうこと報道すると、血走った目で検索するやつもいるので…
水着のは公営プールを安く借りて高額のチケットを売り付けるボロ儲け商法やからな
一企業の悪質な稼ぎに何故県が荷担しなきゃならないのか
ジャニーズの桶ダンスは許されるのに…
ただしネトウヨの機嫌を損ねる展示などは除くものとする
普通の日本人さんにとっては、日共の指摘がそれなりに妥当だったとは命に代えても認めたくないだろう
マジでこれなんだよな
共産党に怒られた悔しいで動いてる
だから一般人から嫌われてる事に気がついてないんだよな
なんでも行政の裁量で制限できてしまう、って。
壊れたテープレコーダー
CDの様に音飛びで無く、端末の様にフリーズしない「型式」のふるい
テレビもお色気的な放送はあるやろ
未成年アイドルも出している
こっちに飛び火されたら困るんやろ
米山隆一
因みに皆さん「公共施設は公共目的に使うべき」と誤解をされているようですが、「公共施設は、皆のお金で作ったのだから、不適切でなければ、皆が、其々、自分の目的で使っていいもの」だと思います。窮屈でない世の中を作りたいものです。
違法でないからと言って法律の限界で遊ぶ事象が増えたら、法律をいじって境界線をハッキリさせることになるのかな
あら、ごめんあそばせ
「型式」の古いお人の様ザマスねぇ
平成5年からワープしたの?
業界のガイドラインだけでは未成年者の出演を排除出来なかったとゲロったわけだから、やはり法律や条例による規制が必要だろう
この撮影会の30000円が「水着姿の若い女性にポーズを取らせて写真を撮る」ことの対価なのであれば、性風俗関連特殊営業にねじ込むことが一番合理的じゃないかな
米山隆一
ええと、その論理が通るなら、表現の不自由展もダメになると思うのですが…。私は表現の不自由展は開催してよかったと思うのと同様に、水着撮影会もルールに則った運営がなされる限り、開催に問題ないと思います。表現の不自由展に反対した表現の自由戦士が水着撮影会に賛成するのも、表現の不自由展に賛成した方が水着撮影会に反対するのも、何れも論理矛盾かと思います。
共産党県議団が抗議したのは近代麻雀ただ一つなんで実際に中止になって謝罪までしてる以上共産党側に非は全くないと思う
問題があるとすれば批判に日和ってトーンダウンしたこと
間違ってないんだから堂々としてれば良かった
桶ダンス公共施設でやってるん?
あと去年くらいに桶ダンス中止を求めるネット署名をしたぞ。
書くのは何度目かやけど、桶ダンスのYouTubeこコメ欄見ておいで。
BBC以前から8~9割は反対か疑問を呈しとるし、息子が入所したいと言ったら止める。などのコメントもあるぞ?
面倒臭いから、ワイが書いたコメント48読んで。
ルールに則ってないことを運営側が認めて謝罪してるという記事でそれを引用するのはアホです
追記
論点ずらしはいらんからな!
最初は手柄アピールしてたのに途中で共産党が日和って私達は関係ありませんムーヴしちゃったからな
選挙になると適応されないという不思議
一番勝たなきゃいけない部分だけはひっくり返せない世の中や
これ「オタクは女性の権利を重視してる」「リベラルこそ女性差別してる」って言ってここでよく暴れてる人に対する皮肉だよな?
なんやトーンダウンと言えば、大暴れでコメ欄を千も二千も伸ばしたヤツがトーンダウンするやろな。
あいつは論点ずらしの卑怯者やから。
共産は近代麻雀しか抗議してなくてその近代麻雀への中止要請は撤回されてないのに
「撤回で共産党が梯子外された」とかいうアホも多い
末端カスウヨが「ぼくちんはわるくないもん!!!!わるいのはきょーさんとーだもん!!!!!!!やーやだもん!!!!!!!!!」
と泣きわめいて親玉を背後からフレンドリーファイアする地獄が始まる…
ロリコン野郎が他人の子供に興奮しなければいいだけの話なんだよ
実際こうなってるし
https://www.j-cast.com/2015/02/05227186.html?p=all
統一教会
たとえば市民バザーと特定業者の販促イベントでは話が違ってくるし米山にしては話が雑だと思うわ
そうなんか、サンガツ
Abemaの水着問題回の出演も断ってるしなんで出なかったんやろな
「脱法ハーブ」と同じ道を辿るのかもな
同志よ。
オタクは未成年や二次元に発情するゴブリンの群れでもなければ、犯罪者予備軍でもない。
本当のオタクは社会に認められていてモテモテで純真無垢な天使なのだ。社会の良心なのだ。
友達のいない一部の反オタが必死にオタク叩きをしているが、屈してはならない。
オタク・イズ・ジャスティス。オタク・イズ・マーベラス。
流石俺達の米山さんや
こいつ全然関係ないゲイパレードのこと何度も書いてる
前も現れてコピペ貼りまくりコメ数を異常に伸ばしたやつやろ
論点ずらして荒らすためだけに来てるの確定やからアク禁にすべき
それなら一自治体の水着撮影会中止の話なんて報道しなきゃいいのにと思ったんだよね
中学生の話なんて後から広まっていくのに
だから番組上層部に表自やアンチフェミがいるのかなって
まさかこうまでバカ共が大挙して発狂するなんて思わなかったんやろな
常識とか良識的な考えってのをネトウヨがいかにねじ曲げてるのかが今回の件でよくわかったよ
そのネトウヨも統一教会やらマスコミにいいように操られてんだけどね
こういう発信をもっと増やせば
立民も有権者に見直されそうだな
都合の良い部分は最大限に誇張して都合悪い部分は隠す
それがまとめブログやぞ
気持ち良く共産党を叩きたいお客様=ブログ住人を喜ばせないとあかん
ちゃんと説明すればええのに(抗議したのは近代麻雀だけでそれは実際違反があった等)どうせあいつら理解せんやろと説明を諦めてる感がある
ルール違反をしたところはペナルティを受ける
中学生の水着撮影会は今は法的には問題ないのかもしれんが、施設側の裁量でそんないかがわしいイベントの開催は拒否できる(つうかわいは法的に規制すべきやろと思うが)
エロだからこそルールは守らんと、即人権侵害につながりかねないんやから、この程度の制限は当たり前や。これに怒るのは表現の自由戦士ぐらいや
問題無い業者のイベントも中止させようとしてたんですが…
未成年者を金払って水着撮影とか気持ち悪いに決まってる。
常識で考えろ
それなりの企業なんやから暇アノンやネトウヨ論客に持ち上げられても百害あって一利なしなのは理解できるんやね
常識=多数派の思考だから
中学生を水着にしてお金払って撮影するとか常識で考えてありえない
サンバサンバとうるさいヤツがいるけれど、中高生陸上や新体操と同じで市民パレードも撮影が許可制へ動くんやろな。
近マーのイベント中止は妥当だったし
他イベントの巻き添え中止を叩いた事も妥当だった
どちらも良い働きをしたと思うよ
表現の自由戦士
自ら自由を狭めてしまうの巻
女装して女性用浴場侵入 津、容疑の男「私は女だ」と否認 三重
https://news.yahoo.co.jp/articles/e884e4cbe88716d015c88f199fcac8e4af0a214f?source=sns&dv=sp&mid=art05ct&date=20230610&ctg=loc&bt=tw_up
こんな撮影会に高額な金払うより共産党が頑張れば銭湯の代金で見放題になるしな
釣りかな?
何が釣り?
こいつみたいにどんなめちゃくちゃな理屈でも共産党を叩ければいい乳児並みの脳みその持ち主が、誘蛾灯に誘われるみたいに群がってきたから、近代麻雀側も冷静になったんやろな。こいつらに味方されたら社会的信用が終わるって
どっちも商業イベントには変わりなくね?
ここ数年は世の中って意外とナチュラルクズが多いんやなって思うようになってしまった
ここ数年は世の中って意外とナチュラルクズが多いんやなって思うようになってしまった
共産党がどうこうじゃなく、企業として「JCの水着撮影会」がリスクが高すぎて方向転換したんだろ。
企業としては当然の行動
また何度も否定された最後の二行を張ってやがるぜ
この野郎の願望が透けてみえらぁ
うるせえ黙れ左のネトウヨ
お前はまたオタクガーでオタクを叩くのか!?
ノットオールオタク!
ノットオールオタク!
我々は迫害されている! オールオタクライブマター😡😡😡😡😡😡
常識=多数派の思考だから
間違ってはいないけれど、少数派が正しい場合を敢えて書いて無いから、釣りにも読める
この件に関しては、当然埼玉県が正しいが
その「JCの水着撮影会」を擁護するやつや、共産党憎しで良識にも逆張りするやつらにあがめられても企業的にリスクでしかないって事を言いたかったんやが
別に君とわいの意見はほとんど同じやと思うで
↑
こいつはいつも関係ないコピペや論点ずらしを連発する荒らしです
こいつに反応しちゃダメ
早くアク禁を
年末までイキってたのに年明けから急にしょんぼりした
インセルバカアノンと客層被ってるだろ?今回の表自戦士はよ
最初っから最後まで「未成年の参加が問題」つってたのにな
公式が不手際を認めてハシゴを外されるという赤っ恥を晒して
ノコノコ出て来れるやつも流石にいないか
多数者の専制って言葉も知らんのか
?
あいつワイの質問、子供が虐待親をなぜかばうか。をはぐらかして逃げやがった卑怯者やで。
現れても、こそこそコメントするしか出来んやろ。
四歳投票反対のワイの質問文化人類学、生物学…あと忘れた、で親の言いなりになる児童心理を説明してと書いたのに言い訳して逃亡。
不利となるとはぐらかし、なかった事にするヤツや。
堂々と持論なんか立てれるかいや(笑)
↑
オタクについて言及するときはこれをつけるんやぞ
出ないとお前も今日から左のネトウヨや
ファンネルにヨイショされて突き進むのは尊師だけで充分やね
この件はウヨ&表現の自由界隈が今回も間違ってたで既に答え出てるだろ
今さら何を言うことがあるんだよ
日本共産党ホームページ
https://www.jcp.or.jp/web_policy/2021/10/2021s-bunya-012.html
今後、法的にも、男性器を備えたままの性自認女性という存在が認められるということも想定されます。
意味了解!
悲しいことに民度なんて元から高く無かったのがSNSの発達によって可視化されただけっていうね。90年代のセクハラ問題なんかお前にそれだけの価値あると思ってるのwwwwってのが平気で雑誌に載ってたし。
認めます
想定されます
意味は同じなんか?
論点ずらしさん。
そらまぁ大元の運営がダメって言ったら従うやろうな権威主義者だから
オタクが強く出るのはソシャゲ運営みたいに叩いていいと合意形成が取れた時だけ
※このコメントはオタクを誹謗中傷する意図はなく、悪意を持って不利益を被らせる意図はありません
オタクのワイ
オタクだからこそオタクの恥晒しは批判したい
子供が多かった時代はむしろ子供の権利なんて今より少なかったやろ
今じゃ赤ちゃんの乳首もテレビじゃ映せんわ
共産党の見解は結局は男性器を備えた性自認の女性の女性スペースの侵入を否定してないやん。
オタクがしたことないこと捏造するのはオタク叩きの得意技だもんな
※このコメントは事実と正論を言っているだけであり、他者を誹謗中傷する意図はなく、悪意を持って不利益を被らせる意図はありません
未成年のエロ撮影会を肯定したい→全部子どもの自己責任にすればいい→子どもにも大人と同じ権利を認めれば文句ないだろ、って汚い欲望ありきで作られた論理だったからな
日本語は通用せんわ
多分本人は政治の話をしてるつもりはなくてクレーマーがイベントを潰した事件だと思ってるよ
オタクがいう政治の話をするなとは自分や権威にとって都合の悪い話をするなという意味
※このコメントはオタクを誹謗中傷する意図はなく、悪意を持って不利益を被らせる意図はありません
LGBT法案は自民党の頑張り定期
実際一部の祭りは撮影中止になっとるからな
悲報
近代麻雀全面的に非を認める
当たり前だよなあ?チンカス程度でもコンプライアンス意識がある企業なら
表自みたいに無駄なつっぱりはしないっての
1063 なんJ政治部員 2023年06月14日 22:30 id:vaUO.RWS0
>>1061
調べてみたらそんな発表なかったな。
またお得意の歴史修正での精神的勝利か
まぁ、チンカス程度のコンプライアンス意識もないからそんなこと恥ずかしげもなくできる
これが表自どものデフォ
ソースすらまともに見ずにデマ垂れ流してまで精神勝利よ
生きてて辛くないのかね
バカウヨと違って世の中の大半の人間は「他人が嫌がることはやってはいけない」と理解してるんや
「トランスが無理やり女子トイレに侵入してゴネる」なんてのも、そのトランスがバカウヨのような人格破綻者でない限り起きないし、
もしも起きたらそのときは粛々と対処すればいいだけなんや
ロリコンである自分を誇れないから愛国を装備する
真のロリコンにあらず
論点ずらしさん+認知不全さん
前後の文脈がわからんけど、女性のデリケートスペースに入る事を認めた文章には読めんぞ。
あ!「右でも左でも無い日本人」さんかな?それなら日本語は難し過ぎるはずやから、謝るわ。
おうちのひとに、をぜんぶのぶんしょうを、よんでもらってね
世の中の大半の人間は「他人が嫌がることはやってはいけない」と理解してるんや
他人が嫌がること(性差別や職業差別)をやってる奴らが言っても説得力ないな
※このコメントは事実と正論を言っているだけであり、他者を誹謗中傷する意図はなく、悪意を持って不利益を被らせる意図はありません
事実ではない憶測を正論とか言ったらなんの注釈にもなってないしただのデマだよね?
ミラーリングをやるならもっと賢くやろう
※このコメントは事実と正論を言っているだけであり、他者を誹謗中傷する意図はなく、悪意を持って不利益を被らせる意図はありません
そない言うたら二千近いコメントにもアイツらしきヤツが「ひろゆき」を引用して屁理屈こねてたわ。
不景気も……の人に絡んでた。
「他人が嫌がること(性差別や職業差別)をやってる奴らが言っても説得力ないな」
と
「※このコメントは事実と正論を言っているだけであり、他者を誹謗中傷する意図はなく、悪意を持って不利益を被らせる意図はありません」
が矛盾してることに気づかないかな?
「事実」と「正論」ってのも矛盾した存在なんだけど。
AbemaTVは典型的な議論してはいけないテーブルだからな
みんながみんな田嶋陽子になれるわけではないし、彼女のやり方が報われたかと言うと微妙
自分が悪く言われたら途端に「他人が嫌がることはやってはいけない」という
一般ルールを盾に言い逃れをするの、実に滑稽。
お前が貼ったソースで女性スペースの大事さを書いてるしちゃんと説明してるやん
日本語読めんのか
入管法→在日犯罪者ガー、山本太郎ガー、
LGBT→風呂ガー、トイレガー、
水着撮影会→ゲイパレードガー
一部の過激な衣装の奴が悪いんであってパレード自体の正当性は覆らない
そもそも市民行動と性搾取を同列に扱うのがバカウヨの特徴
関係ない話題で話逸らすなよネトウヨ
そりゃ嫌がらせしたことないからね。
まぁ前の記事なんかでオタクがアニメを見たりゲームをして楽しんでるのが嫌がらせなんだよとか言ってるアホがいたけど
ネトウヨみたいな過激思想の奴らが多数なんじゃなくて、
「なんとなく」で投票しに行くお人好しが多数なんだろう。
これすごいな
表自の皆様方に置かれましては今後は是非近代麻雀ならびに竹書房にも批判の矛先を向けていただきたい所存
マジレスするとその理屈でやってて都内を締め出されたわけで、埼玉もなんか条例や規則作って締め出すんやないかな?
今回の件もそもそも指定管理者と参加者のトラブルが発端やから、断れる理屈があれば断ることになるやろ
管理人はコメント欄が伸びれば何でもいいカスだからコメント伸ばしてくれるならどんなレイシストでもアク禁にしないよ
大人の女性には相手にされないからね
返答おかしくない?
「少数派が正しい場合」って何?
それは少数にしか賛同されない正義でしかないだろ。
当然多数派に賛同されてる正義を政治は実行するに決まってる。民主主義国家なんだから。
頑張って多数派になってください。例えば同性婚なんか多数派に支持されてるからそろそろ成立しそうだしな。
君はいつも少数派で、「自分の正義を愚かな大衆が理解しない」とか悶々としてるタイプだろ
あいつら歴史改変はお手のものやし
この前、連投嵐をアク禁にしてただろ
否定してるが
>女性たちが不安に思っているのは、「女子トイレに犯罪目的で、性自認も身体も男性である者が、女性を偽装してスペースに入ってくるのではないか」ということです。しかし、ジェンダー・アイデンティティー=性自認という個人の尊厳の問題や、女性専用スペースの利用のルールをどうしていくのかということと、犯罪目的のために女性を偽装して侵入してくるということは、まったく別の次元の話です。当然、犯罪には取り締まりを強化すべきであり、行政や事業所は、その予防措置を担保すべきです。
バカウヨは保守速報帰れ
言っても無駄無駄
こいつら日本語理解能力が欠落してるんだから
数日前のかな?
対策についてスレあげとるぞ?
俺は反対派ではないが、反対派の反論を考えてみようか
犯罪を取り締まるより、性染色体で女性スペースの利用を制限したほうがより効果的である。
それを言わない共産党は女性のことを何も考えていない!
ワイ岸田「同一IPと思われる過去の投稿も遡り調べ検討した結果そのような対応が適切であると判断しました」
ゼロかイチか!!ですね(笑)
ごめんごめん、もう相手にしないよ。
是々非々。数では無い。これなんやが?
百年ほど前に日本人多数派が喜んで突き進んだ戦争は、コミンテルンとユダヤの陰謀でしたねそうでしたそうでした(笑)
じゃなかったんか
恐怖政治やんもう
あれも地獄のコメントだらけ
ザ・負け犬の遠吠え祭りやった
民主主義国家では自分の正義を多数派にすることが王道。
そこから逃げて「僕は少数派だけど正しいんだ」っていくら言っても独りよがりになるだけだからね。
最後のアドバイスな
オタク絶対擁護マン「待たせたな!さあ来い、オタク叩きめ!」
オタク叩き「オタクは社会性なさすぎ」
オタク絶対擁護マン「それ自分のことじゃんw」
オタク「反論弱っ」
共産が抗議入れたのは近代麻雀に対してだけ
批判すべき点があるとすれば県の過剰反応
異次元の荒らし対策
共産党なんて弱小政党をを過大評価する人多すぎよ。
「共産党が言ったからー」だけで禁止できるわけがない。
オタク叩き「オタクはモテないから女を叩いてる」
オタク絶対擁護マン「おまえオタクに嫉妬してるんだろ?」
オタク「(いや、さすがにないんじゃ…)」
在日が日本を支配している!と同じだから
誰が言っても「JCの水着撮影会」なんて駄目に決まってるな。
今回は共産党がその役を演じてくれただけで。
現実
オタク叩き「オタクガー!フェミガー!オンナガー!」
オタク「こいつやべぇな…」
おい!
イリュージョン弱いよ!
おまえはもっと大胆に歴史修正できる奴だろうが!
本気で来いよ本気で!
ファンやめるぞ!
なんで公共のプールでAV女優や女子中学生の水着撮影会を開くんだよ?
やるにしてもせめて私営のスタジオでやれやってなる
自分らで過激化して公共の場で痴態醜態を晒しておいて批判されたらアカがー!フェミがー!っての一体何度目なん?
本当に現実を見たくないんだな。
もう既にオタク叩きのコメントがいくつか削除されてまたお前らが間違ってるの証明されてるな
オタク「ていうか実際オタクがモテないって根拠何もないよな」
オタク叩き「俺がモテないのにオタクがモテるなんてありえない」
オタク「うん。こいつよりはマジだな」
事実なんかどうでもいいだろうし。
ネトウヨもそこにのっかってるライト層もこんなのばっかだろ
わりとこれ
https://twitter.com/hayakawa2600/status/632373433603518465
https://twitter.com/PentanO102/status/1029567519915302912
https://twitter.com/37_2_le_matin/status/632446542700384256
https://twitter.com/CByfzn0akgcILHc/status/1029555616568627200
※上記のコメントはオタクを誹謗中傷する意図はなく、悪意を持って不利益を被らせる意図はありません
そうそう、やりたいのならば民間で・成人と、という原則は守ってもらわなんね
浴室完備の個室内で自由恋愛しようがそれが合法である限りは誰も文句は言わんから
少なくとも暇空茜というオタクが関わってるのは事実
無関係とは言い切れない
※オタクを誹謗中傷する意図はなく、悪意を持って何をやってもいいという意図はありません
あと福本伸行もいい加減引退させて欲しい
※上記のコメントはオタクを誹謗中傷する意図はなく、悪意を持って不利益を被らせる意図はありません
やっぱオタクってやべーな
その結論にすら至ってない奴が多すぎてね
近代麻雀を可哀想な被害者のように思ってる奴多数
一人が関われば全体がそうか。
お前らって全体で同じ思想を持てってナチスや日帝大好きだな
福本伸行には「銀と金」みたいな作品をもっと描いて欲しいが
いつも思うがなんで車あげた側を叩かないやんや?
とうとう反論すら諦めたか
まぁ、流石にアニメを見てることが嫌がらせなんだよとか言ってるアホな仲間は庇えないか
微笑ましい!
いじらしい!
「俺がモテないのに◯◯がモテるなんてありえない」
きみの心の声が聞こえてきたよ。
いつも他人がねたましい!うらやましい!嫉妬されたい!
それでいい。
きみの心の慟哭をこのコメント欄にぶつけるんだ!さあ!
ソープはソープであれは脱法人身売買だけどな…
ヤベー奴は相手もヤバく見えるんだな
というか既にオタク叩きがいくつか削除されてヤバいのがオタクじゃなくてオタク叩きなのまた証明されてるな
成功して本人が満たされてるからもう書けないんやろな
実際ワンポーカーより24億持って逃げてる今の方がまだ面白いという
自民も大野につくからもう確定
現実にはそんな単純に物事運ばないって少なくとも自分の仕事で経験してるはずなんやが
こんなのをオタクの代表政治家とか持て囃してたらそりゃオタクは犯罪者予備軍って呼ばれても仕方ないっしょ
環境型セクハラポスターの件で学ばなかったの?
そんでクレーム入れたのが共産党だから嬉ションしながら大騒ぎしてるけど、これが仮に共産党ともフェミニストとも無関係な自民系の県議市議あたりからのクレームだったらどんな反応してたのか凄く気になるわ
「暇空に1億円のカンパ」
数字で結果出しちゃったからねえ~。
共産党は最強だとてっきり。
もうフェミよりよっぽど危険だな
オタクの敵はオタクって奴か
子供なら相手にされるような言い方はNG
漫画家が政治家に=オタクが支持にはならないが
少しは論理的な発言をした方がいい
沖縄タイムス阿部が出た時なんてひろゆきに言ってもない発言捏造されて他の出演者も「言ってたよ」と嘘ついてたからな
フェアな場ではない
完全匿名な世界でそれがオタクな根拠何もないよな
さすがだ!
「管理人が削除した」という一点に嬉ションしながらの集中攻撃!
もっとコスれ!百回コスれ!
管理人こそ正義!管理人こそ神!
共産党女性議員(全員既婚)
オタクくんさあ、泣くなよ😢
環境型セクハラポスターの件ってとっくに問題ないと証明されてるあれを未だに持ち出して何も学んでないんだな
あれも結局似非フェミよりオタクの方が社会に受け入れられて貢献してるの証明されちゃっただけなのに
インボイスから創作者を守ってくれないし
あれはもうギャグ漫画(October 億賭博)
もうEカードやチンチロや沼の様な熱いギャンブルは書けない
カイジは17歩まで
それは「オタクの力」を全面に押し出してるヤマーダとレドマツに言わなきゃ
オタクの評判下げるなって
共産党女性議員「お前ら(オタク叩き)と一緒にするな!」
共産党はオタクガーとは言ってないだろ
自民党から出る時点で基本反日寄りだからなぁ
そりゃインボイスなんて大賛成だわな
そのネタ一本で年中持たすんか?すごいな。
起きてるときはサッカーだけのキャプテン翼やな
出た、オタク絶対擁護マンの必殺技「◯◯よりオタクの方が社会に受け入れられて貢献してるの証明されちゃった」!
他人に対しては「暇空にカンパしたのはオタク」という自明のことにすら超厳密な根拠を求めるが、自分の発言に根拠なんていらないのだ!
オタク絶対擁護マンが本気出してきたぞ!
SNSというツールが日本人には早かったのかね…
いやアメリカ人にも早いのかと言われると微妙だな
新自由主義の国か、あるいは人類にまだ早いのかもしれん
あんな下劣な糞デザインポスター見て嫌悪感を感じないお前の頭がおかしい
3行よりも長い文章を張ったら、一部の読み手の能力では理解できないぞ
(だからと言って引用しない訳にはいかないし)
似非フェミが騒ぐ中で第二弾をやったっていうので証明されてるのにな。
こいつらは自分達が認めたいこと以外は根拠がないことにしている
共産党の許可なしには何もできん
共産党のお伺いを立てないと何もできん
と愛国者はおっしゃった。
おまえが明日の朝6時までに俺を説得したら、潔く負けを認め、オタクへの数々の無礼を詫び、おまえに許しを請おう。
明日は平日だが、もちろん朝までつきあってくれるよな?
下劣(別に露出してるわけでもなんでもない)
誰も嫌悪感を感じてないのに感じてるお前の頭がおかしい
水着だめ?
共産党様わかりました。今すぐ中止にさせていただきます。
日共がそんなに強力なら......
あーやっぱ釣りっぽいな
オタクにトラウマでもあるのか?子供の頃にいじめられたとか
>法律に触れてないんだから謝るな
こう言われたら、じゃあ法律(或いは規則とか)変えるかになるわな
進んで受け入れるようなスタンスではないだろう
証明された(ネットではそういうことになっている)
どっちにしても病気だな
どんな精神病か調べてみる
ジレンマだね
なんで目立つところで暴れてそれを咎められたらブチ切れる方向にしか行かないのかねこいつらって
自分で自分の首を絞めてるだけでしょって毎回思うんだけど
倫理が法律スレスレに設定されてるというのは人としてはヤバそう
調べた。
オタクオタクと同じことしか考えられないのはネトウヨと同じで
妄想性パーソナリティ障害あるいは自己性愛パーソナリティ障害と出てくる。
オタク連呼くんとネトウヨは同じ症状だった。
ロリさん「オタク批判はやめろ」
???「オタクを許すな。オタクは排除しろ」
???「リベラル、フェミのオタク叩きは異常。閉鎖的な左のネトウヨ!」
ぼく「???」
その割には合法である各種のセーフティネットを合法的に利用している社会的弱者をメタクソに叩きまくるんだよね彼らは
普段から国益のためなら人権も法律もクソ喰らえという態度の癖に自分たちが詰められると法律を盾にしはじめる二面性
卑劣なポジショントークであると言わざるを得ないよ
オタクに賛同してるんだからオタクだろ
そんな簡単なこともわからんのか?
オマケにオタク全員がそうとは一言も言ってない
車をプレゼントできる金も情も持ってる男性には劣等感しか抱かないから。
負けを感じない女性を叩く。
女性に好きと気持ちを伝えるのに、車で無くてもイイってのがわからないから拗らせてる。
彼女と大事にし会える関係性があるなら、よその世界なんて気にしないだろう。
これかな?
違法じゃないからマナーを破ってもいいとはならない。
そこは人間性が問われるとこ。
オタクくんって暇空優勢だったときは
暇空教祖をバックに「ツイッターで1千万ビューを集めた!カンパで1億円集まった!これがオタクの力だ!!!」と虎の威を借る狐してたのに
暇空が落ち目に成った途端に「暇空は関係ない、暇空一人でやってたこと。彼一人でオタクの性質を決めつけるな」と
いつもの切り捨てムーブし始めたよね
オタク叩きしてる奴はこんなアホですみたいな流れに持っていきたいんやろ
無視しないと
あんな糞デカい胸の奴現実にいるとでも思ってんの?
オタクは頭がおかしい
もっと早くすればよかったのに、やけに謝罪遅かったし
炎上を長引かせたいのかとすら思うわな
表自も近代麻雀もやってることがアンチオタクなんだよ
くっ、なぜそれを…
教室の隅でデュフデュフ笑ってるキモいグループはまじトラウマものだった…
ネトウヨとオタク連呼くんが同じ病名だったとは自分で調べても驚いた。
別にオタクが全員ネトウヨだという気はないけど毎度毎度こういう問題を起こしてはブチ切れと自己弁護を繰り返すのを見ていると擁護する気は薄れるわ
え?
「共産はオタクを目の敵にしてる‼︎」ってキレてんじゃないの?
じゃあなんでサンバガー海水浴場ガーってキレてるの?
君さ、自分に都合の悪いものはオタク叩きとかアンチオタクとか断定してるけど、オタク界隈の中にこういう需要と供給のサイクルが成り立っている現実があることは即ちオタク界隈に自浄作用がないことの現れじゃん
まてよ オタク連呼とネトウヨは同一人物なのか?もしかして
自分は気が付かなかったが
医師でもないくせに勝手に他人を分析して〇〇障害だと決めつけることは差別的な行為だと思うんですけど
オタク側の擁護が雑な上にしつこいので反オタク側が何度も批判することになってるのだと思う
いやー単に勝手に左翼を脳内仮想的に据えて暴れて
その結果勝手に規制強化されているオタク界隈の自爆だと思うよこれは
「むんこ 埼玉県 花丸町 らいか」等で検索を。
JCどころかJSの水着姿が山ほど出てくるよ。頭脳バツグン、料理や裁縫は苦手のぺったんこのヒロインと、JSながら82ぐらいは有りそうな頭脳優秀・実家が金持ちの美女と、20代半ばのレコード店のパンク兄ちゃんにチューするJSと……。
俺も人並みに?エグいロリ系18禁マンガも何回か買った事あるけれど(苦笑)、
今は「こんなんで充分なんだよねー」やね。
胸がでかい(皆が嫌悪感持ってるに違いない)
オタク叩きは頭がおかしい
いや、オタク関係ない内容でオタクガーって発狂してるからそれを指摘されてるだけだろ
かなり過激めの限定的なオタク、例えばロリペドさん等が一般的な「オタク」と
言う概念を、自分達を守るための盾に使ってるように見える事はあるわ
本気であんな無理筋擁護してるのだとしたらちょっと頭おかしいぜ?
「未成年の水着撮影を県が中止したこと」と関係のある「〇〇オタク」の議論をお願いします。
愛国者でさえ生身の女の子じゃなく人形を連れてくるというのに
いや、オタクくんの妄想するオタク叩き(共産党)観がおかしいからそれを指摘してるだけだろ
実際は表自戦士くんが自費でアンケートとってあのポスターが支持されていないことを証明したってのにな…
ハンバートハンバート(音楽じゃ無いよ)ですら出来ない妄想……
なまいきシャルロットでも少女の大人への憧れと成長がテーマやのに……
背筋が寒くなる。
性搾取系の表現物が好きなオタクという括りでいいでしょ
美少女アニメや女性アイドルやエロ同人誌や水着撮影会が好きな性欲の暴走した人非人
なんで自分にレスしてんだこいつ?
「性搾取系の表現物が好きなオタク」
オタクにそういうジャンルがあるの?
鉄道オタクとかカメラオタクとかは聞いたことがあるけど、それは聞いたことが無い
それはオタクではなくて、「性癖」じゃないの?
以後の撮影会に未成年が参加する情報があるってのもどう考えても近代麻雀の6月の撮影会の宣伝のことを指してるし
ネトウヨが応援してる候補者は敗北してるのでセーフ。というかネトウヨって表立って自民党応援してたかな。自民党の議席でマウントとるバカは、沢山おるけど自民党そのものを、応援してるようなやつは、あんまりいないんじゃないかな。
アニオタの俺的には「異世界おじさん」の中学生の頃の水着写真がスマホに送られてヤベーが基準になってるから、この水着撮影会はバリバリアウトにしか見えない。
表現の自由の戦士さまによって「異世界おじさん」抹消されちゃう?
ポルノに関して造詣が深いならポルノオタクだろ?通称はキモオタだけど
近代麻雀ってアカギとか背中が煤けてるぜとかのマンガ雑誌だろ。
何で中学生のエロ写真が載ってるんだ?
そもそもなんで鉄道オタクやカメラオタクみたいに一言で表せなきゃならないの?
ジャンルなんて被ってるのが普通じゃん
水着着てりゃ普通は児童ポルノにはならないよ
その理屈だとスイミングスクールが広報用にサイトに載せてる小中学生の水着姿が児童ポルノになるじゃん
但し、よほど過激な紐水着を着せて局部接写くらいまでやるとアウトになるね
児ポ法改正のときに条文が結構曖昧だから恣意的に運用される危惧があったのは事実だわな
だからって競技麻雀だけ載せたら部数激減とは思うが
パチンコ業界はどうしてるんやろ?
「賭ケグルイ」のパチンコ台から「賭ケ」の文字が一切消えたって話は聞いたが
単なる遊戯だからね、パチンコも麻雀も
本当にそう思う
付け加えると、民間の施設でも最近はこういうイベントを断るらしい
スク水写真でも、まとめてエロ本として出版したらアウトやろ
そこらへんは裁判で「わいせつ」と判定されないように各社様子見してるわけでね
まとめてエロ本として出版するってどういう状況だろ
ただの中学生のスク水写真を1000枚纏めて本にして売ってもエロ本にはならんぞ
その中に一枚でも中学生の裸の画像が載ってたらそりゃアウトだけど
こういう物言いは本来の表現の自由に反するので反対だが、こうやって表現の自由戦士は表現の自由を失っていくんだぞってのはよく考えて欲しいわ
我々は自分の自由を最大限行使するために、他人の自由にも配慮せなならんのよな
お脳のアップデートに失敗すると、こういう「昭和の常識」おじさんが誕生する
いまは令和だと気づいていないんだ
オタクは大勢いるから一部アホがいるのは仕方ないが
表自みたいな最底辺オタクに限ってオタクの代表ヅラするからクソうざい
ネトウヨが愛国者や保守を自称してるみたいなもんで、もはや迷惑の方が大きい
ネトウヨ部分は票を得てないんよな
というか、議員は選挙の時だけ良心があるように偽装するのが得意だってだけ
杉田水脈も選挙区で当選してるわけではないし
しかたないだろ。妄想性パーソナリティ障害とは広く認知されている。
しかも本人に会ったわけでもなく文脈から推測されたことだ。
病気とは直接医者に診断されなくても先にネットで調べて疑うことがもっとも重要なことである。
一般との軋轢が生じるのは当然やと思うんよ
尖っているジャンルを守りたいんなら、痛いこと言ってくれる
人こそ大事にせなあかんと思うよ
「キョーサントーガー」で視聴数を稼げることに気づいてしまったからな
内容をあれこれ考えるより、取材なしの陰謀論一本槍の方が稼げてしまう
明日にでも医者にかかったほうが自分のため。
あと毎日Claboを5回、しかも3ヶ月にわたり繰り返した人も疑われる。
その巻き添え中止は共産党のせいじゃないのに
黙ってたら通りすがりの他人の中身なんてわからんもんや
ネットがそれを可視化し、自分の倫理を持たない人間は数を正義と勘違いするようになった
表自なんてあれだけ頭悪くて社会性もないのに
自分たちを一般どころか良識派だと思ってるからな
低能のエコチェンは怖いね
これな
ネトウヨは何故か選挙で勝った気になってるけど自民党はネトウヨみたいな虫ケラの味方じゃねーから
児ポ改正推し進めたんもネトウヨがヨイショしてる高市さんだからな
むしろ自民はロリコンネトウヨの敵なんだよ
代わりにめっちゃ規制厳しいからね……
生身の女の子
杉田○脈
自分のことを言われてる気がするのか?
早期発見、早期治療。
早期発見は医者がやることではない。
思考を止めたものが勝つ世界やね
支持されてない(嫌悪感を持っているとは言っていない)
表紙とか構図とか添え書きでエロ目的で販売する意図があるかどうかがわかれるやろ
フェチ系だと一般ではエロと見做されない写真もまあまあ入ってるけど、当然エロだとわからないとエロとしての売り上げがないわけでね
例えば女子陸上選手のズーム写真とかエロで実際にあるけど、服も着てるし際どいわけでもない
なんだろうね、この現象
ネトウヨは保守というか、倫理なんかを計算できないので意味がないとする功利主義者とかリバタリアンなのかね
アニ⚫︎オタがアニメにか興味がなくてアニメーターには敬意を払わないのと同様にアニメ好きな一般層もアニメが好きなオ⚫︎クなんかに敬意は払われんよ
「人としての倫理を考えろ」
まずこの日本語がおかしい。説明しようか?
わたしは論理を連呼するほうだが、そんな言い方はしない。
だからあなたは精神病の疑いがある。
●は意味無し。
わたしは宮崎アニメが好きだった。飛行機のやつは見てないが。
宮崎駿自身は兵器好きな平和主義といった変人てあるが、自然を愛する心と人間愛に満ちていた。
とてもざっくり言えば、もともと近代麻雀が女流プロ(グラビア出身者も多い)の撮影会やってたのと、竹書房のグラビア専門誌が廃刊した結果、近代麻雀がグラビアの主戦場になった感じ
そもそも日本では青年誌でグラビア載せてるの多いし(コナンのサンデーとか)
なんで麻雀なのに中学生…?
横すま。
「人倫(じんりん)にもとる」て言い回しがあるんやけど。
倫理=モラル 論理=ロゴス を見間違えてるんやないか?
ツッコミ待ちのボケやったらすまんけど。
論理とは話の筋道である。自分の言葉には意味があるということ。
自分の言動に対し意味を聞かれたら即座に即答できる。つまりすべてがつながっている。
それを論理的にという。
>>272
>>276
俺は竹書房の4コマ漫画誌を25年ぐらいは読んでいるんだけど(芳文社も同様)、元々竹書房は(ヘア込みの)写真集をたくさん出していたから……。成年コミック誌も出してた
。「竹書房 DVD」で検索したら、グラドル(兼セクシー女優)がいくらでも出てくるはず。
近代麻雀は重野なおき先生(「信長の忍び」のヒット以来、戦国時代4コマ漫画のリーダーに)の「雀荘のサエコさん」が終わってから読んでないんだけど、元々18歳未満の読者はごく僅か、かつ18禁指定はされてないし(書店の判断で、中高生にはおすすめしません、と貼り紙している所はある)、
コンビニでも本屋でも出回りはあるから、グラビア強化は普通にあるだろうね。
>だからあなたは精神病の疑いがある。
だからって何がだからなんだ?
俺にはお前の方が頭おかしい奴に見えるんだけど
まずそれが行政的にもまずかったわけ。
麻雀は女性も好きな人もいて女でMリーグなど盛り上げようと頑張ってはいるが、人口減少と麻雀の若者離れには遠く及ばず、女性プロ雀士によるグラビアなので注意を引く努力もあるが、そこからエロ的撮影会につながつて注意されたときにはすでに遅し。やり過ぎちゃった感なわけだ。
少年漫画雑誌なのにグラビアで売上ようとする手法に近い
つまりエロ方向はにてる
まずそれが行政的にもまずかったわけ。
麻雀は女性も好きな人もいて女でMリーグなど盛り上げようと頑張ってはいるが、人口減少と麻雀の若者離れには遠く及ばず、女性プロ雀士によるグラビアなので注意を引く努力もあるが、そこからエロ的撮影会につながつて注意されたときにはすでに遅し。やり過ぎちゃった感なわけだ。
ごめん
おかしな連投
だから普通に連投しただけ
でもおかげて痛いとこつかれたのか、あなたは気になってコメントした
otakuくん、フェミの定義は際限なく拡張したがるくせに
オタクの定義は狭義化したがりがち
お前らは「大和撫子たるものこんなはしたない恰好を人前で晒すのは許されない」って言うべきやろと思った。
当然完全な会話不能。下ネタ満載で救いようもなかった。病的だった
どんな痛いところついた気でいんのお前?
普通に連投?
そんなもん1レスにまとめて書き込みゃいいだろなんのために複数レスすんのよ?
それは自分なのでやめてくれってことか?
オタクなんて成ろうと思っても簡単に成れるもんじゃないらしいよ。オタクになるのは東大に入るより難しいんだからそんなオタクなんていないでしようよ。皆が嫉妬してまうほどに成りたいものNo1がオタクなんだから。
だからアニメアイコンの奴なんているわけない。結婚してないで二次元にはまってる中年なんてオタクじゃないよ。あれはオタクじゃないナニカなんだよ
こんな所に被写体として出たら中学生には明らかに悪影響だろうよ。そういう感想呟いたらお前も共産党のシンパか!って鼻息荒い奴に絡まれてゲンナリした
なるほど!
アメポチが過ぎて自分はサムライ、女はゲイシャガールって認識になったんやろ
実際に敵とみなした奴のメアドで殺害予告爆破予告して自演ダーとかメアド公開してる方が悪いとかほざいてるし
このスレに、あの写真群が無いもんな。
管理人氏の良識に感謝やで。
アルファの頂点だった彼の殺害も、もう少しで一年か……
ネットでしかイキれない反社活動家って感じだな
最近の表自は
これと米16
アク禁発表からハートが増えなくなってて草
都内バニラトラック、他県ナンバーばかり
このスキームやったんやな。
ワイ大阪市民、こんど繁華街でチェックするわ。
ホケモンって確か片倉先生のネカマ垢にガチ恋してた暇アノンの1人だよな?
離反したんか?何があったんや?
あの界隈離反者出すぎやろ
不快感を感じるが過半数だったんですが…
問題があると思う人はさらに多かったんですが…
オタクくんさあ…そういうとこだぞ?
女性に抑圧を求める一方で性的に搾取するなんてのはカトリックのおっさんもよくやってたからな
大好きな古き横白人様のリスペクト
うーん、この
なお撮影会の穏当な参加者は過激化する奴に頭を痛めていて、処分が下るのも見越していたもよう
何故か外野の表自戦士や暇アノンが火を着けて廻っている
ここ最近のオタク業界は問題起こした奴を切り捨てること(オタクは無謬ということにするため)で生き残りを図ってきたから段々勢力も弱まるわけよ
JCPの水着撮影会でも頼んでみる?
倫理(りんり)やで
山口敬之という奴がいてな…
勝手に推測してネットでかじった程度の中途半端な知識でお前は病気だの障害者だの決めつける行為が差別的だって言ってるのが理解できないのかな?
ネトウヨ叩くならそういう行為は慎むべきだと思うけど
あーそういうやつのことか
エロ本って言うから18禁本のこと言ってるのかと思った
80年代あたりの昔はスポーツの盗撮を露骨に「セクシー」みたいに銘打って売る雑誌があったみたいだし、少し前の低俗写真週刊誌でもオリンピックスポーツの新体操の開脚シーンに卑猥なキャッチコピーを付けてグラビアにするのはあったね
ただそれと単純所持禁止の児童ポルノは扱いが異なる
単なるインモラルと完全なご禁制という違いがあるからね
今回の撮影会もご禁制までは行ってないけど公営プールでインモラル行為(&規約違反)を行ったから取り潰しにあったけど、誰かが捕まったわけではない
マジかよ……あんた倫理って言葉知らないのか?
高校の教科の名前でもあるんだぞ?
界隈に少しだけ縁のある俺に言わせると、あれは決してインモラル行為に酔ってるんじゃないんだよ……彼らにとってはあれが普通なの
この手の撮影会って狭い屋内の会場やスタジオでやるのが普通なんだけれど、それだと撮れる写真に制限があるやん
だから広々としたプールで青空の下撮影できて楽しい!ってだけ
撮り鉄のガキが自分の撮りたい写真を撮るために非常停止ボタン押すのと変わりのない感覚なのよ
全く悪いことしてるなんて感覚ないから、お取り潰しに遭って「共産党がー!!」ってなってるの……
追記すると、このイベント行く予定の知人が3人居たんだけど、お取り潰しに遭ったその日からLINEでお怒りが収まってないよ
共産党がーフェミがーってネトウヨのテンプレみたいなこと言っとるわ
この人たちって別に普段そこまで政治の話する人たちじゃないんだけど、オタ界隈にいると接する情報が基本ウヨ界隈周辺のものになりがちだから、政治的に保守的であるか否かとは無関係に、必然的に徐々に思考がウヨ的なるものに染まっていく現象はマジであると思ってる
別枠でミリオタもやってるんだけど、そっちの界隈でもデフォはウヨ界隈的な言説だし……ほんまどうすりゃいいんやこれ
やんわり説明と注意喚起してあげたら?
モデルに群がる素人カメラマンの絵面って撮り鉄と瓜二つだよな・・・
これは勝手な想像だけど撮り鉄とカメコを兼ねてる人結構いそうだけどどうなん?
愛国者もロリコンもミソジニストも、自分に自信がないけど他の弱者を相手に威張りたいという点で共通してる
正直あんまりリアルの人間関係の中で政治の話したくないんだよね
共産やフェミ叩きってもうカジュアル化しててスナック感覚で出来るところまで来てるから、それを咎めるのも変に思われるだろうし
俺も別に共産やフェミの熱烈支持者ってわけでもないし……
ははは、そうだねみたいに聞き流すことしか出来ん……
ネットで槍玉に挙げられるレベルの熱烈撮り鉄ってのは周りにはいないわ
折角カメラ持ってるから出先で格好良い電車があればちょっと撮影する、ってのは俺もあるけど、基本的に電車にはそこまで魅力を感じないな
ただモデル撮影と鉄道撮影ってカメラという大きな趣味のジャンルにおける隣接分野で、雑誌やウェブサイト等で「モデル写真の撮り方」「鉄道風景写真の撮り方」みたいなのが同じ場で語られることがあるだけにゲートウェイになっている部分はあると思うよ
それこそ別に愛国保守思想に被れていなくても女叩きやLGBT叩きをやるうちに接する情報がウヨ界隈のものに偏って行って結局ウヨ化するのと類似した現象だね
もっと批判すべきとこを批判しろとは思うけど
半グレはさっさと潰されてしまえ
病気を揶揄するような言動は差別的なニュアンスがあるから止めるべきだと言っているんやろ
実際に自分自身や家族、友達が精神疾患で苦しんでいる人は存在する訳で怒る人や過剰な反応する人だって出てくる訳や
ヤプーはエロで頭おかしなってるやろ
おかしな論理で不可解な結論しか出せない人が増えた気がするわ
ネトウヨ思想と女性蔑視思想は親和性高い
もう少し庶民の暮らしはマシになっとるわい
京都の大山崎町みたいに
言うても埼玉県が手のひら返したからワイらの負けでは?
↑
こういう事言っちゃう情弱が居るんだよなあ
アニメのポスターの件も前にあったけど、大衆の目に付くようになるから批判されるのであって目に付かなかったら何も言われないんだよ。
子ども使って商売する奴が目に付かないところに行くのも怖くね
何し出すか分かったもんじゃないわ
まんだらけの書類送検、近隣住民たちが警察と連携を取った結果だった「一部のオタクの非常識なお気持ちはどうでもいいです」 - Togetter
https://togetter.com/li/1791822
「今日の仕事は、楽しみですか」品川駅広告炎上
https://www.itmedia.co.jp/news/articles/2110/12/news042.html
江戸時代から浮世絵で異種姦があるから凄いとか、物や自然から神様や妖怪を生み出したから擬人化が得意とか
多くの人らはそこの所意識してないの
マジレスすると「論理(ろんり)」は筋道だった考え方で、302で言ってるのは「倫理(りんり)」やね
倫理は簡単に言えば「人としてのあり方のお気持ち」のことやね
ほんで、功利主義者は世の中の全てを利益に換算して計算すれば正しい行為は自ずと明らかになるという考え方や
「一人の健康な人間を殺して多数の人間に臓器移植する」は功利主義的には論理的に正しく正義だが、倫理にもとる考え方の一つや
リバタリアンはざっくり言えば「他人に迷惑かけなきゃなんでもアリでええやろ」の精神や
両者合意の上であれば殺人も問題なしってことやね
リバタリアンに個人の倫理はあっても、社会的な倫理は存在しないわけや
で、こういう「古い考え方なんて捨てちまえ!」というのは保守・革新の軸では明らかに革新なんやが、近年の保守を名乗る人々は「法律のライン内であれば人のお気持ちや伝統なんか関係ないやろ」に傾くのはなんでかという話や
LGBT問題なんかだと急に伝統を道具として取り出すから、なおさらなんでや?となる
病気煽り、国籍煽り、身体の特徴煽りは差別直結だからやめるべきやろね
しばらく会ってなかったオタの知り合いと新宿歌舞伎町の店で会ったら、いきなり韓国人ガーと話しだして、いやいやここは韓国人多いの知らんのかいと青くなりながらなだめたの思い出したわ
隣の席から怖いお兄さん飛び込んできてもおかしくないぞと
無知、なのかなあ?
ネットを完全な匿名空間と勘違いしてるんだよね
だから表自戦士のメインの活動場所はTwitterと5ch
Twitter終わりそうだけど、終わったらどこ行くんだろうな
カルピスを名乗ってアンバサ弁護士に誹謗中傷を繰り返してたアカウントを擦る意味で偽カルピスと呼ばれる反暇アカウントが乱立した結果、暇が偽カルピスのトラップにかかってイライラ絶頂となり、内部で不始末を起こしたと見做された片倉先生含む暇アノンが次々に粛清(ブロック)された
しかしホケモンは納得せず、尊師をスペースに呼び出し中
令和の山岳ベース事件や
その騒動って何か動く要素あるか?
その広告が好きか嫌いかのお気持ちだけの問題やん
おもろいのはカルピスは暇空弁護団の一人と非常に強い関係(ほぼ特定)が疑われてて、アンバサ弁護士が懲戒請求を出すことを匂わせてるのに、暇空は何も知らずに偽カルピス群を「カルピス」と呼び、偽カルピスをなぜか弁護士と勘違いしてるせいで「弁護士が訴訟相手を複垢で叩くとかとんでもねえなあ!」と叩いており、自分の弁護士をデンプシーロールで殴りまくるみたいな展開になっとる
単に伝統的に性的な締め付けが緩いってだけやぞ
別に締め付けが厳しいから優れた文化って訳でもないんやから、それを長所として見る人がおってもええんちゃうか?
マスコミが取材対象に群がるそれと変わらんけどな
あれに報道被害とか被害者への配慮とか言われるのと同じで、人間って自分の興味とか利害関係ないもんに他人が熱中してると何となく排除したくなる本能とかあるんちゃうやろか?
お気持ちで広告が取り下げられるなんて許せないんじゃなかったの?
フェミのお気持ちで温泉むすめの設定が変えられたことが許せなくて仁藤さんに嫌がらせして、それを注意した熱海の居酒屋に犯罪レベルの嫌がらせして、コラボに犯罪レベルの嫌がらせしてるんじゃなかったの?
ぼくにはきみの言ってることがわからないよ。
公然猥褻でしょっ引かれないことに感謝した方いいレベル
ワイは黄色い不細工やという自己認識があるので、白人モデルが着ている洋服なんか買う気はこれっぽっちもないが、日本人の中にはマジで自分を白人やと思っとるのがおるんやなあ。
ジジイさん…w
良い加減表現の自由と下半身の自由を履き違えるのやめたら
自由って勝手していいって意味じゃないんだよマジで
表自は一生役に立たない性欲に脳が焼けてるから意図的に間違った概念をゴリ押ししてくる
クレイジーでアートな国民性のオレたち!を偽装したいサブカル系なイキリ魂な
オタクはともかく表自ムーブは世間様に受け入れられんやろ
ヒョーゲンノジユー!とか叫びながら公共の場での性癖開陳エロチキンレースはあかんよ
ただの嫌がらせやもん
別に批判される謂れがなかったのでは???
>>373
なるほどサンクス
偽カルピス軍団GJやなぁ
現政権与党が自民党、この理由は強いだろうね
共産党がー、フェミがーしないと死んじゃうからな表自は
恥も外聞もない連中だし、今回やらかした件は歴史改竄するのだろうか?
あれやね、オタク界隈って潜在的に競争があるエコーチェンバーだから中にいるだけで先鋭化・チキンレース化してどんどん一般人と感覚がズレていくわ
男も女も他人のエロは地雷だ性的消費だと叩きながら一方で自分のエロは表現の自由だLGBTの推進だと間違った理屈で擁護しながらゴリ押してる感じ
二年くらいオタクから離れてて、昨日ふと引退したソシャゲ復帰したらエロや脱ぎがどぎつくてびっくりした
むしろ配慮してるのが売りのソシャゲなのに
暇アノンは堀口氏にそれ全部やるんよな
誰かが取り下げろとか圧力かけたり差別認定した訳ちゃうやろ
単に嫌いってだけの意見が集まっただけやったらそういう感想の話やん
似非フェミとかパヨさんは止めろって圧力かけたり差別とか性犯罪みたいなガバガバ認定するから反発されてるだけやで
根拠にした条例の選択を誤ったかも?レベルではある
個人的には批判というより指摘を受けるレベルじゃないのと思うが
オタク趣味としてはある程度市民権得ただろうが公共の場で卑猥な物陳列する異常性は受け入れられ無いだろうな。
忌避されるのはそういう当たり前が分からない連中が一人や二人じゃ無いってところ。
論理学的に言えば、「或る○○」と「全ての○○」を明示せずに混同させて議論してるからねえ
まぁ、ワイもここではさんざん「オタクくんさー」と煽ってたけど、
一応補足しとくと、コミケ帰りに半裸のアニメキャラの紙袋そのままで電車に乗る"オタク"には、TPO考えろよって思ってる"オタク"も多い
まぁ悪目立ちするのも声が大きいのも、"オタクでなにが悪い!"と逆切れする連中なんだが
近年の日本じゃ滅多に見ない展開だったのにずいぶん理不尽な叩かれ方しちゃったね
翼は布団がサッカーボール柄だから寝てるときもサッカーやぞ
埼玉県のJKビジネス禁止条例(正式名知らん)を使った方が明確だったな
但しJC登場確認してから
もとより国や地域、時代を問わず一定数いた層が
ネットにより個人レベルで情報発信可能になって可視化されただけでしょ
表現の自由は表現の自由だよ、おパヨクさん
「単に嫌い」って根拠のないお気持ちそのものやん。
女性蔑視とか性的搾取とか(広告主が納得する水準の)根拠出してるフェミよりひどいやん。
なあオタク絶対擁護マン君、オタクを絶対擁護するという結論を決めてから現実を捻じ曲げてまで理由をこじつけるのは、きみのとても悪い癖だ。
直したほうがいい。
そして端的にアホでしかないきみにもきちんと忠告してあげる人格者の俺に感謝しなさい。
こんな認識のサルがいるようでは表現の自由を規制せざるを得ないな。
表現の自由の侵害
割と早いタイミングでJCチェキとか公開ストリップネタがツイで掘られてたし、
すこしタイムラグがあったけどカメコ側のスレで事前の現地トラブルも漏れてたからなぁ
引用元スレにもあるけど、この件の「表現の自由がー!」の突っ走り怖かった
対ネトウヨ法第三条
ネトウヨの知性を高く見積もってはならない。
この場合のアルファってなんや?
ネトウヨ不敬罪だぞ
暇空氏の認知プロファイリングによると、偽カルピスの正体はコラボ弁護団の若手弁護士でほぼ確定らしい。
なぜなら朝8時に起きるのは弁護士である可能性が高いからだ。
そして3時間睡眠で働ける体力があるのは若手でしかありえないからだ。
残念だが、ここまで完璧な根拠を突きつけられると敗北を認めざるをえない。
俺たちは何という男を敵に回してしまったんだ。
>お気持ちで温泉むすめの設定が変えられたことが許せなくて
設定が変わること自体はあんま関係ないんちゃう?
パヨさんが暇空を許せないって、何かが変わったとかより、過剰な表現(不適切を違法と認定する)とかやろ
温泉むすめごときで女性差別とか犯罪と地続きみたいな表現使ってたらそら腹立てる人もおるよ
ごめん、日本語勉強してきて。
引用元の「許せなくて」の主語は暇空だと思うんだが、なんで
「パヨさんが暇空を許せないって」になるん?
なんかこうやって誤読を繰り返して憎悪を燃やすんだなって理解できてコワイ
https://kinma.jp/
「未成年者に関しましては許可条件の中に出演者の年齢制限などの記載は無く、弊社も埼玉県越谷警察署生活安全課に確認をして、法的に問題はないとの意見を受け出演に至っております。」
これ本当か?もっとも警察には刑法か、起訴をともなう罰則のある条例以外は法的判断はせんと思うけど。
ちなみに埼玉県庁HP > 埼玉県青少年健全育成条例 >「JKビジネス」問題について
https://www.pref.saitama.lg.jp/a0307/jourei/jkbiznesu.html
有害役務営業(JKビジネス)とは
「見学・撮影 専ら客に異性の姿態を見せる役務を提供する営業(マジックミラー越しに覗き見など)」
「カフェ・ガールズバー ガールズ居酒屋 客に飲食をさせる営業で、水着や下着、学校の制服や体操着などを着用して異性の客に接するもの」
埼玉県青少年健全育成条例に基づく不利益処分は各種の命令くらいやけど。
きみはいつものオタク絶対擁護マンか?
これは一線超えてるよ。
笑えない。
からかう気にもなれない。
本物のクズになるつもりか?
自スレ
今、みたら爆増してて草
複数の端末でアクセスさせるソフトが有るのかと予想。
管理人氏の不正対策、決定的手段もなさそうで、お気の毒。
「弊社といたしましては、沢山の方に撮影イベントというものを認知して頂きたく、ファッションショーの同時開催や女性の入場を無料化するなど、発展の為に取り組んでまいりました。」
このファッションショーとは
近代麻雀水着祭2022「豪華ファッションショーも同時開催!今回は有名人気モデル起用でお馴染みの”sugar"が全力タイアップ!」
https://kinma.tokyo/
この”sugar"とは
https://www.sugar-net.com/
キャバドレス・ミニドレス・ロングドレス・コスプレ通販sugar[シュガー]
女性無料は社会性があるな!どや、いっそのこと宇宙親善のため火星人無料にしたらええで。リスクゼロやで。利用者もゼロと思うけど。
名物「連投マン」がまたやらかしたんか?
連投マンやったら「またやりました」って謝っときや
知らん人には不快やで
ワイには謝らんかてエエけどな
アホな暇アノンが暇ボスに賛同コメントしたりRTしてるけどそれがNGということにまだ気が付いてない。アホだからせっせと賛同したり悪口を告げ口したりしてる。こんなことしてれば逆に暇ボスから訴えられるかもしれんのに。
識者の認知プロファイリングも酷いからな
どうしてきみの日本語が破綻するか教えてあげようか?
頭が悪いから。
で終わりなんだけど、もうひとつ親切に教えてあげる。
「オタクは二次元とエロの自由以外興味ない」という単純明快な結論を回避して、無理に理屈こねくりまわしてるからだよ。
無料で教えてあげたんだからまじで感謝してね。
ロリコン童貞おじさんの負けやな
345からここまで、感謝やわ。
アドルフアイヒマンの凡庸な悪を再確認やし、女性の親友とワイとに、男女の友情が成立するのかも内省出来たし学びが増えて嬉しい。
連中は幸せな認め合い方を体験してへんのかな。
345の最後の経緯は、よく解る。
大事な人には心を尽くして間違っていると伝えられるけど、信頼関係の無いヤツの戯言なんて、真剣に相手せえへんし。
最近のトレンドなん?
328です。
ボス。
おさるさんやイッヌは群れをつくる。ヒエラルキー頂点の第一個体をアルファと呼ぶ。
そのつもりでコメントしました。
去年七月、西大寺で…
簡単にまとめると「予想の通りのみんなアホ」か
>女性蔑視とか性的搾取とか(広告主が納得する水準の)根拠出してる
広告の撤去と抗議と称したイチャモンが正しいかどうかは関係ない思うけど?
365の広告って別に何かの法律に違反した訳でも蔑視認定された訳でもないやろ
抗議の後に事業が変更を余儀なくされたことで抗議の正しさを立証できるとかなったら暇空が正しいとかなるんちゃうか?
ラジオのお便りコーナーは、番組スタッフの選別が入ってて、何でもかんでも意見を目にするなんて無かった頃の情報やもんな。
オートマ急発進事故増加とマニュアル車減少の関係みたいなモンかな?
ごまかす
小児性加害者も大半が相手が近くにいる人間の中で弱く支配しやすいから手を出したやつで、実際に精神科医によって小児性愛者であると診断されるのは3割程度というFBIによる調査結果があったな
子供が好きだったりするのではなく、弱者を虐げることで優越感と支配欲を満たしたいだけなんやろね
>>424
>「オタクは二次元とエロの自由以外興味ない」という単純明快な結論を回避して、無理に理屈こねくりまわしてるからだよ。
>なんで「パヨさんが暇空を許せないって」になるん?
パヨさんは暇空のやったことを都民の当然の権利として許すとかできんやろ
暇空が仁藤のツイートを単なる一批判として許すことが出来んかったのと変わらんやん
暇空が法的に責任を負うとしたら仁藤に対する誹謗中傷やろうけど、別にコラボを潰した訳でもなければ、監査請求も住民訴訟も都民の権利を行使しただけやで
お疲れさんやで
出来の悪い奴がいる場合は基本的人権を制限してもええとか全体主義者やね
オッサンワイ
15年くらい前、パンチラさせるストーリートアイドルが居ったの思い出す。半径30センチから群がるカメコたち…
結局、その女の人AV出演後、よく解らないまま、注目からフェイドアウトしてた
宮崎勤も生来のロリコンではなかったらしいね。
大人の女性に相手にされないコンプレックスから幼女に性欲と加害欲求を向けたというのが真相らしい。
パヨク乙
表現の自由と、リコール署名をアルバイトで増やす自由は守らなければいけないんだよ!
ちょっと突然だけど、日本人って白人から見ると、
指輪物語やRPGのエルフのイメージかね。
年取らない(年取ってても容貌が変わらない)。
小柄で痩せ型が多く俊敏。
上品で大人しいが、怒ると怖い。
自然に対する愛着が深く、特に植物大好き。
簡素でかつセンスが良い。
歴史や伝承が豊富。歌好き。
あちらのイラストなんか見ると、案外黒髪も多いし、
顔も頬骨が高くて、東洋人っぽい容貌なのが結構多い
(ロード・オブ・ザ・リングではエルロンド等はそのタイプ)。
>法的に問題はないとの意見を受け出演に至っております。
これ本当か?
未成年のグラビアアイドルが職業として成り立ち、青年誌の表紙を飾って十万単位で売れてるんやから撮影会や未成年の参加が法的に問題あるってのはないやろ
素晴らしい意見!
是非是非、御母堂の御前で読み上げられたし。
あれで実は共産党無関係でしたとかもう政治家じゃないんじゃないのあれ
「会話が成立してないぞ」と言ってるんだよ
貴方の脳内フェミが許すかどうかの話ではない
表現の自由は憲法で保障されてるけど、リコールで票を偽造するのは地方自治法で禁止されてるから
雑な皮肉は自分がアホですって自己紹介にしかならんで
要するに、近代麻雀のイベント中止に対しては共産党の責任or成果があるし、それ以外のイベント中止に対しては公園管理団体が責任or成果があるってことやね。全部共産党が悪いんだーとか言ってるのはA4二枚の要望書すら読んでないで騒いでる、いいかげんな人だけや。
文脈を読めないアホが自己紹介しとるで。
情ヨワ乙
彼らが三行以上読めないのは、東京都の一月末の監査結果報告でも実証済みだぞ
「そんなつもりでは無かった」
「軽い気持ちだった」
のニュースまで、あと何ヵ月?
やっぱりずらして、精神的勝利!
そら完敗した「JCがグラビア商品化される人権を守ろう」「論点ずらし」くんの粘着が無うなったからやで!
痴漢心理と似てるなあ
架空の署名を創造する自由ですね
まあ彼もまだ頑張ってるみたいだけど、明らかに前の勢いは無くなっとるな
君は閉経まで透視できるのか?
今までのまとめをみて暇アノンは気が付かなかったのかね?暇ボスのコメントを否定しちゃいけないが賛同しても危ないってことをさ。暇ボスは下手に賛同して分かってるみたいなことをいう奴を訴えるともいってて実際にそうしてるし。黙ってカンパだけしとけばいいものを…
だからこそ志位の粛清には腹が立つ!
辰巳コウタローに投票するの止めたやんけ!
「思想認識が愛国者である普通の日本人」保護法
書類送検のニュースだけかも
オタクは友だち怖くない!
フェミは友だち怖くない!
第一話のタイトルどっちにする?
綺麗なお姉ちゃんは大抵のお兄ちゃんやおっちゃんの好みやろ
古代のコピペでワイの共感性羞恥をえぐるな😡
知事が共産党とは関係ないって言ったんやからむしろ筋は通ってるで
この453の指摘が該当する人々に449の内容を理解させるにはどうすればいいんだ
国語教育の失敗だろ
もっとオタクを叩けよ
そうすれば自民が勝つ
ネトウヨ
「暴れてくれてありがとう」
「次の選挙も自民の勝ち確」
・穏便に済ませたい主催者に徹底抗戦を呼びかける
・「○○はどうなんだ」と関係の薄い地域を延焼させる
・戦うべき自治体ではなくなぜか共産党に突撃する
倫理社会だっけ
政治経済と併せて受験不可だったので痛かったわ
さあ年代当ててみよう
ザ・類友
岡田斗司夫が昔を振り返って、自分も電車内で本を読んで「ヲタへの冷たい視線」を受けた。って言ってたけれど、その媒体は「ミンキーモモ」なんよね。
プリキュアと半裸萌え絵では、冷たい視線の意味が違うと思う。
岡田斗司夫ですら、ポルノを公共の場で広げて平気な存在に想像出来ん事態って、おかし過ぎやで。
こりゃ子どもの投票権まったなしだな
442ワイ、大爆笑中!
まあニキとワイのコメの合体が妥当な所やろな
たぶん常温核融合成功並みの確率
ロリコンが小児への性欲をネットで披瀝するのも、オタクが自分の気に入らない女性を集団で叩きまくるのも、ネットが異常者に「仲間」を与えてしまったことの弊害だ。
ロリコンにもオタクにも自浄作用が期待できない以上、社会としてきちんと向き合わなければならないだろう。
まあロリコンとオタクってだいたい兼務してると思うが。
無能な働き者
これが軍師さまたちなので、まるで令和インパール
結局彼らは自分の欲望に正直なだけなのよね。その欲望は通したいけどなるべく面倒なことにはなりたくないみたいな。その都合のよさは引きこもりに通じるもんがある。
きっと刻がある時期で止まってんだろうよ。素顔を隠してキャピキャピやってると気が付かないかもしれんがリアルはモテないオッサン達がモテない話お互いしてるだけの集まりだからね。そんな集まりにいれば余計にモテなくなるなんて子供でもわかるわけだし。まあもう全てが手遅れなわけだけど…
なんでオタクの男って放火予告好きなの?
>単に伝統的に性的な締め付けが緩いってだけやぞ
松平定信・水野忠邦「ワイらの存在」
それな。 指輪物語を読んだことがある人なら思い浮かばん発想なんやわ。
キミも一回くらいは読んだ方がええで。
違法行為と法律守る権利の区別がつかない人には面白いんやな
試しにツイッターでuntil検索(今回の騒動が明るみになる前まで)してみたら
水着アイドルのツイートがたくさんヒットして
それに群がるリプがおっさん構文だらけで色々察した
それは思考を放棄した猿だよ
>プリキュアと半裸萌え絵では、冷たい視線の意味が違うと思う。
その時代の電車内なら、おっちゃんがトップレスの写真が載ってるスポーツ新聞のエロ欄を堂々と読んだりしてたような気がする
ウヨ
一部の過激な衣装の奴が悪いんであって
フェ
一部の過激な衣装の奴が悪いんであって
同じこといってるな
あ、逃げた
究極の話。何が好きだろうといいと思うんだよ。でも公共の施設を利用したり商品として売ったり他人を絡ませたりしたものに問題があればそうはいかないよねって話。直線的だろうと間接的だろうと他人や社会に影響するものの問題は見過ごせないからね。オタクが独りで無人島にいって妄想する分はOKなわけだし
あと自分の性癖をネットで公開したり拡散するのも場合によってはNGだよね。個人の妄想は個人だけのものにしておかないと
HENTAIってジョークを間に受けてるの?
ネトウヨいい加減にしろやクズ
でたネトウヨの透視術
ジジイ同士、仲良くしようぜ(笑)
一番上のリプこれやぞ↓
「世論ってなんですか?
声がでかいだけの妖怪が3匹いるだけじゃないですか。」
謝罪風言い訳とは?
君LGBT差別してそう
文章マニアのワイ
おじさん構文、書ける様に成りたい
文章マニア🖊️のワイ😊❗️
おじさん構文🧏♂️、書ける様に成りたい✍️❗️
↑
こうかな?
お前、四歳選挙権くんやろ?
反社会的な欲求は誰でも日々感じているものでもある。
綺麗な女性を見たら触りたいとか、むかつく上司をぶん殴りたいとか、言うこと聞かない子供を捨ててしまいたいとか。
しかしたいていの人はそれを忍耐や愛情や倫理感や責任感によっておさえている。
だが薬物やアルコールや暴力に依存すると、本人の意志だけでは止められない。互助会をつくって欲求をコントロールしていくのが非常に有効だとされている。知らないが、ロリコンを矯正する互助会もあるのではないだろうか?
彼らは自分の欲求が反社会的なものであるという自覚があるから、それができる。
では、オタクはどうか。
女性や福祉に異常な憎悪を燃やし、二次元への批判に衝動的に反発し、ネットリンチや荷物送り付けやストーカーや脅迫といった反社会的行動を、これまでどれだけ繰り返してきたか。
オタクは自分の衝動を反社会的なものと認知できていない。
だからネットというオタクの巨大な「互助会」では、自分たちの衝動をコントロールするための話し合いではなく、正当化し、増幅し、行動に移すための話し合いが日々行われてしまっている。
元薬物依存症患者の互助会で薬物の入手ルートが教え合われているようなものである。
今、加賀乙彦「宣告」読んどるから後や。
で、白人コンプレックスで思い出して張った有名なコピペとワイの読書に何の関係があるんや?
解散しないのに内閣不信任決議案出した立憲叩きに夢中とか
ちょっとあの・・・薄情じゃないですかね?
失礼な!
この前の箱ヘルプレイ後、嬢に説教していた素人童貞さまに向かって、なんたる発言!
撤回しろ!!
何で?
声がデカいだけの表自が言ってるのが笑えるよな
暇アノンもだが、ブーメランの名人
オタク叩きはどうか
二次元や女性に異常な憎悪を燃やし、二次元への肯定に衝動的に反発し、ネットリンチや通り魔や放火をどれだけしてきたか
オタク叩きは自分の衝動を反社会的なものだと認知できていない
だからネットというオタク叩きの巨大な「互助会」では、自分たちの衝動をコントロールするための話し合いではなく、正当化し、増幅し、行動に移すための話し合いが日々行われてしまっている。
元薬物依存症患者の互助会で薬物の入手ルートが教え合われているようなものである。
ナボコフ「ロリータ」初期のハンバートハンバートも悩んでたけど、ある事が切っ掛けで児童虐待…
ある成人女性との出会いで、うっすら愛を知るも、恋の無情に打ちのめされて、独りよがりな殺人へ……
(重層的な小説の一面解説なので、これは正解では無い
ドロレス(ロリータ)にすればたまったものじゃ無い物語)
釣りか?
いつの時代だよの話だよ
コンプライアンスが厳しくなってSNSで簡単に拡散する今の時代にコミケ帰りに半裸のアニメキャラの紙袋そのままで電車に乗る"オタク"はいないだろ。
ひょっとして20世紀からタイムスリップしれる?
それってベム、ベラ、ベロを恐れる悪い妖怪どもの呻きかな?
鬼太郎さんでもいいから退治してくれ
軽い罪ってイメージあるのかもしれんけど、実行したら殺人に次ぐ重罪になる場合もあるんよね
まあ、殺人予告するアホもおるから、何もかもをわかってない気もするが
ところでその二次元や女性とやらには問題がないという前提でいってんだよな?まさか二次元なら何を描いても大丈夫とか未成年でも親の承諾があればエロ水着大会はOKとかいうことじゃないよな?結局は自分の性欲をみたそうとしてないよな?
最終的には二次創作禁止などの表現の全面禁止を勝ち取り(?)、オタクのイメージ悪化にまで貢献するわけだから、表自戦士は実に働き者だよ
LGBTは性的嗜好(not指向)だから認めなくていいとか言ってそう
後からジョークのつもりだったと言い訳
典型的なセクハラやいじめの論理で草
三行読めるのか?
いわゆる棄却の一行が読めたらこうはなってなくないか?
いやLGBT法案の改定には賛成だけど?というかそんなことコメントしたっけ?妄想?
されんだろ
立民支持者を維新支持者かなんかと勘違いしとんのか?
Qにどうした?
性の主体と客体を意図的に無視した上で、ゲイの主体的な性を否定するあたりがいかにも壺だなあって感じ
ついでに相手の主張を純潔主義に捻じ曲げるトリックまで用意してる
これは表自界隈がよく使う詭弁ではあるけど、性の客体化と純潔主義は表裏一体なので、これまたいかにも壺
まあ相応しさをどこで区切るかは難しいけど、公序良俗の基準自体は必要ではあると思う
性欲言うけどエロがないウマ娘(R18が禁止なことで有名)とかに発狂してるな
ウマ娘とかただ女性が活躍するからなんて広告主が納得どころか完全に自分達のお気持ちでしかないな。
ちゃんと事実を指摘して忠告してあげてる人格者な俺に感謝しなさい
「オタクは二次元とエロの自由以外興味ない」
という結論ありきで発狂してるからな
コミケの紙袋問題って、解消してないやろ
啓蒙されてるから減ってはいるかもしれんが
そもそもフェミニストが危険だったことなんてあったんか?
ここ数年のがニュースがないのは解決したのかコロナで縮小したのかわからんけど、
こういう対策グッズが配布される程度には問題あるみたいだが
https://nlab.itmedia.co.jp/nl/articles/1607/19/news134.html
2016年って20世紀だっけ?
そりや「自衛隊員○ね」とか「オタク○ね」系のコメントが何度も削除されてるのにいまだにに投稿されつづけてるからね‥‥‥
ウヨ「トランスがー」
フェ「トランスがー」
???
子供が考えたルールが(想定的の大人から)子供守れるとも限らんやろ
むしろ、「未成年側が大丈夫と言ってるからセーフ」を進めた結果がこの撮影会まであるで
牡馬の名前を使っておきながら女体化させてることを気持ち悪いって言われてるんだよ
馬の意志は当然考慮されてないわけだしな
もうそれしか反論の余地が残ってないんだな
ネトウヨにとってそんなに都合の悪い出来事が多いのか
賭博用家畜をオスメス問わず女性化する事が良い事だと思ってるのですげえな
オタクって本当に凄いよ
暇空化も何も暇空氏支持ではないオタクなんて実在しないのにへんなの
昭和天皇の水着写真のコラージュでも飾ってたとでも
世間「中学生参加の公営プール撮影会でそんな稼いでたの?」
アク禁って言ってもコメント規制されてるだけでハートポチポチはできるやろ
何で未成年の水着大会に反対するとLGBT差別に繋がるんだ?頭大丈夫か?
家畜を少女に見立ててるだけで十分エロの要素はあると思うが?何でおっちゃんじゃないのって話だろ…バカなの?
下手に非を認めたらネトウヨ界隈から掌を返されるぞ。
この伝統のコピペ状態に大きな変化は無さそう
ワイらも気を付けような!
今回の事案なら、「水着でなくてもええやんけ」ともなるし
左翼出版社の仲間入り?
【残当】暇空廉也、ネットで白骨街道を作ってしまう
「あかねちゃん、キレイだよ」
「もう♥️
なるくん、やめてよぉ」
地獄
ラインを超えて
「満員電車の中 くたびれた顔をして
夕刊フジを読みながら 老いぼれてくのはゴメンだ!」
この時代でもある。
岡田斗司夫がモテた理由やろな。
ミンキーモモを読んでても結婚出来る。
ミンキーモモ以外も読んだからオネアミスの翼を作った。
ミンキーモモがどれだけ素晴らしいか、独りよがりで無く、共通認識に落としこんで語った。
キンダイか…
日刊ヒュンダイみたいにするには難しいな。
コピペだけ貼り付けたら同類扱いされても当然やで。
それがわからん不思議チャンさんとはサヨナラや。
レイプでないと勃たないとか小児性愛とか、実現すると犯罪に直結する性癖というものがあるのだよ。
この場合、性癖を表明するだけでその対象になり得る人に恐怖を与えるのは当然わかるね?
子供のいる家の隣人が「ぼくロリコンなんです」と言ったら通報ものだよね?
脳みその代わりに生ゴミが詰まった頭では難しいかもしれないが、これが理解できないならオタクは犯罪者予備軍と見なすしかないよね。
てゆーかマイノリティに雑に乗っかるなクズが。
バイバ~イ
負け犬くん!
また明日ね♥️
オタク「ぼくオタクなんです」
一般人「わあ…オタクだなんて素敵…きっと優しくて誠実なのね…なにかを一途に愛してる人って魅力的…休日は好きなコンテンツを鑑賞して人生充実しているんですよね…うらやましい…しかもオタクはフェミニストなんですよね…友達も多そう…まあ立派なお仕事をなさってるんですね…エリートで成功者で余裕があって非の打ち所がないわ…抱かれたい…」
暇空茜@himasoraakane
人生に逆転の見込みもないあなた!そこの友達もいないし頑張っても無理そうなあなた!
一緒に革命しましょう!あなたが不遇なのは現政権のせいです!!!
これがカルトでなくてなんなのか
最終更新
午後5:55 · 2023年6月16日
↑う~んこれはまさに暇アノンの手口
過度の一般化はやめてもらおう
494を書いたわたしへの返信かコレ?
ネットってのは不特定の人が見るもんだろ。色々なところに繋がってるし基本的に誰でもアクセスできるのがネットだろうが。現にそういうコメントや動画の投稿を通報するフォーラムなんかもあるわけだし。何をいってんのお前?
単なる擬人化を悪いことだと思ってるオタク叩きって本当に頭がヤバいな
少女だからエロって言ってることがゲームで女キャラ使ってる奴見てエロエロ言ってる小学生レベル。いたわそういう奴
ワイは二次も三次もいけるロリコンでガチでJSとあんなこといいなできたらいいなと思っとる
故にこんな大々的に撮影会とかして目立ってんなアホが!ますます立場悪くなるわ!
そうなん?
された事ないからわからんかった。
インターネットは世界中からアクセスできるで。パスワード制サイトかツイッタなら鍵アカにしてようやくだな。それでも外の世界に転載する奴は出てくるぞ
そんな超健全空間に住んでるのか。Twitterとかでもフォローしている人が健全な人ばかりなんやな。面と向かって言えんようなエロの単語なんていくらでもタイムライン流れとるし、誰かに直接DMしたとかじゃなければ普通に問題にもならんのやけどな。
「しかたない、これを出すか
ピキピキーン
メルちゃんとぽぽちゃん
野豚くん、最近コンプライアンスが厳しくてこれでガマンしなよ…
でないと、し○かちゃんや、かげろうお銀みたいになっちゃうよ」
これで可能な施設は無くなるかも
でもブルマやセーラー服なら余計叩くやろ
そのルールが何時出来たんや?業者に周知シテタンカ?て話やろ
その返し、かなり真面目にコミュニケーション能力に問題あるぞ
Twitterはお前の私物じゃないだがね?鍵をかけなければフォロワーじゃなくても見れるし。お前のアホなエロコメントを未成年が見る確率だってなくはないだろ。ネットは所詮リアルの延長でしかない。犯行予告や自殺教唆や詐欺行為なんかやれば普通に捕まるわけだし。
何かお前はネットを特殊な無法地帯だと勘違いしてるよな。というかお前みたいな勘違い野郎がいるからネットもチョコチョコ問題になってんだろ。お前は根本的に自分勝手過ぎんのよ
Twitterはそもそも13歳未満は利用できない規約やし、センシティブな内容はフィルタリングがされてて「センシティブな内容を表示する」にチェックを入れないと表示されないんやけど、Twitterをそういうゾーニングがない無法地帯かなんかだと勘違いしてるんじゃないの?
表自を揶揄したイラストにゾーニングと称して顔だけ隠して全裸でエロ本読んでるやつあるじゃん
まさにアレだよな
匿名でネットにエロ垂れ流すのはお前が身バレしないだけでゾーニングじゃないわな
同レベルつうかリアルと同じだといってんのよ。というかお前はそこまでして自分の歪んだ性欲を世界に流したいんか?自分自身で止めらんないわけ?その行為自体が恥ずかしいとかないんか?
実在の女性や男性にいやがらせのDM送るようなやつは人として恥ずかしいと思うけれど。
なら誰でも見れるネットを使うなって話だろ。ネットはお前の私物じゃないんだわ。しかもお前は実在の人間に向けてネット配信してんだからさ。お前はネット向いてないよ
性風俗関連特殊営業とするなら、ますます公共施設は使えないです。
法に反してないが、公共施設にて公序良俗に反するイベントを行うのは条例で禁止されているから開催は不可能です。
行政は憲法・法律・条例に規定されている事を逸脱はできず都道府県市町村の保有する施設は全て、施設ごとに条例で使用に関する規定を細かく決めており、大原則として公序良俗に反するイベントは一切出来ない。
県知事に粘着するやつは、根本的に馬鹿だからね。
というか、行政が保有する施設の使用許認可は指定業者が入っていようが行政が保有しており、行政がおかしいと判断したら好きに使用許可を取り消せる。
指定業者が許認可をだしている場合でも、仮に出した許認可により問題が起きれば、指定業者の取り消しを行える。
それが気に入らないなら、民間施設で金を積めばいいだけ。
そうですよ。
大原則として、条例に規定されている範囲で行政の裁量が認められており、施設の使用許認可権は行政の裁量です。
ちなみに、各施設には必ず条例が定められ、施設の使用の目的・使用条件・減免などの規定・施設管理の部署などすべて書かれており、その範囲でどのように運用するかは行政の権限で決めれる。
まぁ、施設の使用目的から外れており公序良俗に反しそうなイベントなら、問答無用で行政の裁量で中止に出来るからな。
いくら一度許可が降りようが、利用申請時に出した内容から実態が外れれば、主催者に問い合わせをせずとも使用許可の取り消しはできる。(実際は、そこまでしないが、行政にはそれくらいの権限がある)
しかも、申請時とは違う内容を行うからな。
市民の税金で建てられた建物を、使用目的と違う嘘をついて利用したという税金泥棒と同じ行為だからな。
まぁまぁ、クズの所業なんだよね。
その発想は常識ではない。
民主主義は多数決ではなく、多様の意見をより取り入る思想。
多数決ですべてを決めるのが常識なら、中国が一番民主主義を取り入れている国になりますね。
その論理も間違いではないが、それを実現し社会を回していける最後の詰めがないからな。
だからこそ、欲望の塊だよねってなるし、ロリコンはクズとなる。
それは、自らも同類だからね。
そういう思考だから仕方ない。
事実そうだよね。
変は仲間意識と、変な特権意識があるからな。
正直いって、オタクであろうが暴走族であろうが、他人に不利益を与えて自らの利益を得ようとする輩はクズだからな。
だがその石が原因で事故が起きればどうだい?いやたとえ事故が起きなかったとしても置いたところを見られれば通報されるわな。石を置いた奴が「別に事故を起こしかったわけじゃない」とか「個人的に置いただけ」とか「石を避けない奴が悪い」とか「他の奴も置いてるところを見たことがある」なんていっても何ら意味はない。ただただ責任をとらされるだけだ。ネットでエログロを好き勝手垂れ流すのはコレと同じようなこと。自分の投稿で誰がどうなるか誰も予測はつかないんだし。
ネトウヨはこの理屈を全く理解してない
嘘を言ったやつが勝つ世界でもあるやぞ。
KAZUYAからホリエモンまで共産党叩き
かれこれ15年近くずっと渋い顔してサヨク野党叩きしてるからなw
もう特定の他人を叩くために動画出してるみたいなぐらい憎悪と執着が顔に出て意地悪爺さんに近づいてるんだよ。
KAZUYAの笑った顔なんて見たことないし、サムネで驚いた顔して煽ってるぐらいしか他の表情しないから残当
社会通念上、オタクは人間のクズである。
そのアニメのファンが遺族を集団で叩きまくったとしたら、異常者の集団と見られても仕方ないというのが社会通念であろう。
社会通念上、オタクは異常者の集団である。
ネットリンチによるいじめで失った娘を遺族が、その件を彷彿させるアニメが放送されると知ったら、苦言を呈した
↓
それに対して意見があった
↓
そいつらオタクだからネットリンチしよう
↓
社会通念上、オタク叩きは異常者の集団である。
キミ、頭おかしなってるやん
事実を認めたくないのはわかるけどそれじゃあお前が本当に頭おかしくなる
彼は「オタクは社会のエリートでオタク叩きはオタクに嫉妬している」という妄想の中に生きているんだ。
われわれの力では彼を救うことはできない。
からかって遊ぶしかないんだ。
妄想の過程をチャートで見せてくれるのは非常にありがたい。
こうして人は狂ってゆくのだなあ。
誰も言っていない「オタクは社会のエリートである」をオタクが言っているという妄想で生きてる奴は言うことが違うな。
そんなんだからオタクからからかわれて遊ばれてるよ
表現の自由戦士ってあの時代に戻したいのかな。
自分が妄想で生きてるからって相手も妄想で生きてるなんて思わない方がいいよ
なんやこの顛末は…あっち界隈ってネットリテラシー低過ぎない?
カルピスの事なんてトゥゲッターでわかりやすくまとめられてるのに
都合の悪いことは徹底して目が滑るのかな
そのくせエゴサをして勝手にキレてるし意味がわからんわ
10年前に児ポ規制法ができるときに議論にもなっていたことだが、「実在の児童を守る」点は保守もリベラルも合意してて、保守は「創作上の児童エロも不健全だから規制するべきだ」と主張し、当時のリベラルは「実在の児童だけが守られるべきで、創作上のエロは表現の自由の観点から保護されるべきだ」と主張してた。
それで自民党の「創作上のエロもまとめて規制する」諸外国と同じような児ポ規制案が通りかかってたんやけど、ちょうどそのとき民主党に政権交代があったんで、その法案は廃案になり、児ポ規制法からは創作上のエロは除外されたってのが今の日本の経緯や。
(その後自民党が政権復帰した時に再度アニメ規制をしようとしたが反対が強くてとん挫した→https://news.yahoo.co.jp/byline/yamaguchihiroshi/20130525-00025186)
オタク界隈はいつまた石原都知事や高市早苗が進めてた「非実在青少年」の議論が復活するか恐れてるし、これは当然の問題意識やと思う。ただ最近の暇空界隈はやりすぎで、実在の児童が金儲けに利用されてる今回の写真撮影会みたいなのも擁護しちゃってるんで、ああいう連中とオタク界隈は決別するべきやとも思う。
円安も確定やな
良かったなネトウヨ
>そんなんだからオタクからからかわれて遊ばれてるよ
そなの?
きみが一人で青筋立ててがんばってるだけにしか見えないよ?
はっきり言ってきみ、暇アノン以外のオタクにとっては迷惑な存在じゃない?
そうそう、ヘッタクソなミラーリングが大好きなきみに忠告しておくけど、俺の真似して「からかってる」風な文章を書こうとしないほうがいいよ。
かなりイタいことになるから。
みんな泣いちゃうから。
ズバズバ指摘されてて涙目になっちゃってるのが想像できちゃうよ
ごめんごめん。からかいすぎたのは謝るから泣かないで
自分達がしてきた加害をオタクに押し付けるなよ。そんなんだからオタクより馬鹿で邪悪で凶暴な集団だと認識されてるんだろ
青識や白饅頭がごっちゃにしちゃったからオタク業界に期待するのはもうかなり厳しい
なんやこいつ…
被害妄想激しすぎやろ
まあさわりだけ読めばそうなるんだろうが、最初埼玉県は「参加者をコントロールできていない」ことを問題にしていたから本音じゃ締め出したいんだと思うよ
× 被害妄想
⚪︎ 事実
オタクを抜けば完璧なのに……
関係無いかもやけど「エスパー魔美」を思い出す、オッサンのワイ…
オタクがいなくなったらその加害性の被害は確実に他の存在(女性、障害者)に向くのは確実。いや既に向いているな
去年の12月にルールができてて、そのルールを書いた紙を2月に手渡ししてるのに、無視して堂々とルールを破ってたんで、その理屈は通らんよ。今回の件も自分たちがルールを破ってなかったかのように偽装して近代麻雀は逆切れしてるし、中学生の水着撮影会を入場料3万円でやってただけあって、近代麻雀はかなり悪質や。
「中学生なんてでてない共産党がー」
↓
「中学生キャンセルしたら開催できるだろー」
もうこいつらさぁ
ネトウヨとアンフェはネット言論ではスタンダードみたいなもんやし
ネット言論に親和的なオタクがそっち方面に染まるの当たり前っちゃ当たり前
「万引きがばれても返せばヨシ!」みたいな
やめろと言ったのにもう…
「ズバズバ」とかこっちが恥ずかしいから…
やめて近寄らないで友達と思われたくない
がんばって書いたねw
大丈夫。君の本音は皆わかってるから
本音
「やめて、これ以上反論できないことばかり言わないで。オタクの主張が正しいなんて現実見たくないの」
図星だったねw
こんな頭おかしいのがオタクなら迫害弾圧するのは当然
法でさだめられていなければ何をしてもいいとか言ってると
本来倫理や常識で判断することも
法でがんじがらめにされるのよな
アメリカは多民族国家で常識が民族ごとにあるから
仕方なく法でガチガチにしてしまおうという法社会になったわけだが
単一民族で固まってる筈の日本人がこんだけ思想分断してるってのが情けないな
もうこうなったら米国みたいに厳密なルールを設けるしかねぇよ
そうなりゃポリコレも必要悪として受け入れるしかないという意識変化が起きるわ
ヲタは共産党!ヲタはラディフェミ!ヲタはナニカグループ!ヲタは公金チューチュー!
↑非ヲタの人たちはこんな理不尽なレッテルを
ヲタの人達に貼ったりしないので安心してください
ヲタはネトウヨ!ヲタはフェミ!ヲタはミサンドリー!ヲタは自民党支持!
貼ってるな。相変わらず息をするように嘘を吐く
しかもそれを社会正義と思っている救いようのない馬鹿。
それがオタク。
キモオタが繁殖すると社会が劣化するからである。
怒らないでくださいね
それは事実なんだからレッテル貼りじゃないじゃないですか
そうか!君はヲタが絶対的な被害者じゃないと精神が保てないんだね
かわいそ⋯
中身は案の定物乞いしてるニートの中年がほとんどだったわけだが
オタクの脳みそは睾丸でできている。大きさも機能も。
あれって最初はフェミがケチつけてきて絵師が怒ってるのかと思ったら
九割のリプが「エッッッッ」というキモヲタのレスだったせいで
「依頼されて描いた絵なのに勝手にエロコンテンツにすんなアホ」
つって怒ってたんだな。そりゃ怒るわこんなんセクハラやろ
キモヲタどもに嫌だって言える精神はなかなかに見倣いたい根性だ
ほとんどの絵描きはアノン連中にムカついててもファンネルを恐れて
何も言えないからね
主催団体の「運営上の責任は全て弊社」という主張は、
ハッキリ言って「当たり前」だが、
おやっ?と思ったのは、この団体が、「警察署(会場がある場所を管轄する所轄署)」に
【未成年の子供】が出演することが可能か否かについて、
相談していたことだね。
「違法かもしれない」という認識があったのなら、
最初からやめておけばよかったのに。
(当たり前の話ですまんが、警察が「法律を作っている」わけではないので)
引き続き。これが最後です。
結局、主催団体が開催しようとした「撮影会」には、
「法的問題」や「世論」と戦うだけの「理由」が
なかった、ということだろうな。
「問題だからやめろ!」と言われたら、素直に中止して、
「すみませんでした…。」と頭を下げるしかなかった。
しかし、彼らが得たものが「なかった」わけではない。
主催団体が敵に回していたのは、「フェミ」でも「共産党」でもなく、
『一般社会』だった。
これが理解できただけでも、団体にとっては大きな収穫だったと
俺は思うがね。
以上です。長文失礼。
嘘を吐きすぎたせいで何が本当かわからなくなってしまったんだな。
自分達で社会のセーフティネットを壊して弱者を追い詰める人間のクズ。
そしてそれをオタクの仕業ということにするのがオタク叩き
オタク叩きをキモいと感じ、身の危険を感じるのは人類の生存本能である。
オタク叩きが繁殖すると社会が劣化するからである。
なぜならオタク叩きは自分達の満足のためならなんでもする犯罪者予備軍である
というか前に安倍が撃たれた時にネトウヨが「犯人は在日に違いない!」って騒いでてここでもまとめてた時にコメント欄で「犯人はオタクに違いない!」なんて騒いでる奴らが出てきてて、むしろオタクよりお前らがネトウヨに違い存在だと証明してたな。
自分達の普段の主張(オタクは全員ネトウヨで自民党支持)が正しかったらオタクはむしろ真っ先に容疑者から外れるのに自分達の発言の矛盾に気付かないのか、それとも自分達の気に入らない存在が叩ければそれでいいのか
相変わらず根拠なく全てオタクの仕業か。
なんだったらオタクも批判してるのにな
オタクだけでなく、女性も大嫌い
オタクに媚を売る(と思っている)仕事なら尚更(アイドル、声優、Vtuber等)
オタク叩きのためなら性差別、職業差別が許されると思っている
一応補足しとくとケモナージャンルはわりと女性向けで人気があるジャンルなんで、いまもめてるのも男性かどうかは微妙なところよ。(「美女と野獣」の野獣フェチとか、女性向け漫画で最近多い蛇とか獣の異種婚物とかいろいろある)。Twitterだと自衛のために一人称を「俺」にしている女性オタクもいるんで余計にわからん。
オタク=男ではないんで、そこはちょっと予断が入ってると思う。
猿構文にマジレスかよ
お前本当はヲタちゃうやろ
そりゃまともなヲタも居ようがアレを見て
「エッッ」とか言ってくるのは9割以上ヲタやんけ
「まともな鉄もいる」と言い続けて
身内を諌めなかったてっちゃん界隈は今や世間の印象最悪だぞ
批判精神がない界隈は世間から孤立するんだぜ
学校や病院などの200m以内でも営業出来ない
JKビジネススレスレをこの会場でヤっていいですか?の問いでもあった
「○○するオタクが1人はいる」と「オタクは全員○○する」の混同でもある
閻魔様ももう判決下しただろうか
あかね山荘事件ですか!
現代文読解力の下位数パーセントにとっては思考は拷問だろう
黙殺
見たけど9割オタクな根拠何もなかったからな。
お前達みたいな中傷しかできない反社会的な奴らが世間から孤立するんだぜ
カエルのペペと同じく、作者の意図を侮辱する自分勝手な関連づけをされてんだからそら怒るわな。
小説アルジャーノンに~好きのワイとしては、違っていて欲しいなぁ
まぁ元のツイートの人は写真やプロフィール見る限り男性のようだけど
決して少なくない数のオタクがまともなのは事実。ツイッターで明らかに可視化されている。批判されるのが嫌ならオタクがまともな象徴になっているSNSを見なければいいだけ。それかオタク叩きは自分達で自浄作用を利かせてみろ。オタクも世間もお前らの存在を迷惑がっているのが現実
オタク絶対擁護マン「待たせたな!」
オタク叩き「SNSはキモいオタクだらけ。オタクは自浄作用を働かせろ」
オタク絶対擁護マン「SNSはまともなオタクだらけ。オタク叩きは自浄作用を働かせろ」
オタク「(ミラーリング下手すぎ…)」
オタク絶対擁護マン「貴様は何者だ!正体を現せ!」
謎のラスボス「ククク、わしの正体はな……『現実』だ」
オタク絶対擁護マン「そんな馬鹿なあああ!」
いつから現実はオタクの敵だと錯覚していた?
現実逃避下手すぎだろ
オタク「現実逃避を続けて、超えちゃいけないラインを超えちゃったな」
してない。
施設利用時に出していた申請書も施設に関わる条例に反していないし、トリエンナーレが受けていた補助金も補助金要項に抵触する物はなかったから、単なる右翼の言い掛かりレベル。
今風に言えば、モンスタークレーマー。
いまだに勢いがあるなら、それこそ頭悪い人だしな。
そして、そんなおっさんを女性は軽蔑の眼差しで待てましたよ。
でも、おっさんらは気にせず過ごしていた。
オタク叩きが異常なのではなく、普通です。
要はオタクは、街を爆音で走り回っている暴走族と同じ存在に世間から見られている。
法に定めて無くても条例に反すれば、お咎めを受ける。
都道府県市町村レベルにおける法は条例ですからね。
今回の話は、都道府県市町村で制定されている条例に基づき判断されただけ。
その上でいえば、都道府県市町村の施設の使用許認可権は行政がもち、何か問題があれば当日であれ使用許可を取り消せるしな。
自浄作用が働かないオタクは基本的に社会のゴミです。
要は、そこらへんで暴走行為をしている暴走族と同じ。
そんな奴らは叩かれても仕方ない。
半グレ集団を擁護するやつらはいない。
自浄作用がないオタク叩きは基本的に社会のゴミです。
要はそこらへんで暴走行為をしている暴走族と同じ。
そんな奴らは叩かれても仕方ない。
半グレ集団を擁護するやつらはいない。
いや、半グレ集団よりもタチが悪いか。
自分達が正しいと思い込んで反社会的な行動を繰り返す姿。まるでかつて木村花さんを中傷した奴らにそっくり。ひょっとしたらオタク叩きの中には当時木村花さんを中傷した奴もいるのかもしれない。
オタク絶対擁護マン「待たせたな!」
オタク「いや、来んなよ」
オタク「おまえオタクのネガキャンしかしてねえし」
オタク「おまえと一緒にされたら迷惑なんだよ」
オタク「帰れよ」
こことかてきとうみたいなネトウヨサイト以外ではオタク叩きが異常でありオタクが普通です。何故なら普通の人は24時間365日オタクガーなど発狂しません。
彼らは自分達街を爆音で走り回っている暴走族と同じ存在に世間から見られていることに気づいていません。
そして彼らのこんな虚勢はネットやめて外に出たら一切通用しません。
何故ならオタクじゃなくてアニメを見たり漫画を読んだりゲームをすることが珍しくなくなった現代ではオタクもコミュニティに歓迎されますが、アニメを見たり漫画を読んだりゲームをしている人を無差別にオタクガーと発狂して攻撃するオタク叩きは異常だからです。
オタク絶対擁護マン「見ろ!オタクは彼らのように善良なのだ!オタク叩きは異常!」
一部の善良なオタク「(だからお前みたいな奴と一緒にされたくねえんだよ…オタク名乗るのやめようかな…)」
現実
大半の善良なオタク「またオタク叩きが発狂してるな。こっちがいくら自浄作用働かせてもあいつら止まらねぇな」
オタク叩き「オタクガーオタクガー!」
一般人「どうみてもオタク叩いてる奴らのがヤバいだろ。こいつらと同類にはなりたくないな」
オタク叩きが死んでも見たくない現実
オタク「最近だとこのアニメがさぁ」
一般人「そうそう。アニメから入ったけど原作も読んだよ」
オタク叩き「オタクガー!アニメの話をするなー!」
オタク「うわ、またお前かよ」
一般人「そうだそうだ!お前が来ると場の空気が悪くなる」
一般人「帰れ帰れ!」
オタク絶対擁護マン君、友達いないんじゃないかとか誤解してごめん。
きみの友達というか同類があそこにたくさんいた。てゆーかきみもあそこにいたのか?
一応聞くけど女性数人はお前の中じゃどういう認識?
また名誉男性と呼んで攻撃するのか?
なに対等な立場みたいに質問してんの?
敬語使えやゴミクズ。
自分が敬語使ってないのに使ってもらえると思っているのか?
目上の人間への常識を覚えろゴミクズ
目上(笑)
「地球生物の真の王者は哺乳類ではなく昆虫」という視点ならきみは王者だよ!
元々地元の苦情を受けて調査が始まって、結果、一部主催団体が違反事実あり&ルール守ってる団体も信用できないから取り消した。
法になければ何やってもいいって思い上がりで好き勝手やった結果が苦情になり行政が動いた。
自分らがよそ者で、埼玉県民様の施設使わせてもらってる、そうゆう感覚がないから余計心象が悪い。地元からもう貸すなって意見がそれなりにきたらもう終わりやろなー
本当に申し訳ないが、自分もダイエットしようと思った
ごめんね。ゴミクズに人間の言葉は難しかったかな?w
まぁ知能がないからオタク叩きなんて生産性がなくて反社会的な行動してるもんな
会話成り立たない表自のせいで晴れてオタクの評判ドブ以下やわ
会話成り立たない知能なのに性欲強いって怖いやろ
ドブ以下の評価されてるオタク叩きがオタクを道連れにしようとしてるよw
会話成り立たない知能してて暴力性だけ高いとか最悪じゃん。そりゃオタク以外からも嫌われるよ
それと呼び掛け文によると、参加した男性はカンパ1万円でこのモデルさんおよびデモに参加した女性陣と「アフターパーティー」に参加できて、そして来てくれた女性にはこのカンパが給料として還元されるらしい。そこまでいっちゃうとデモというより商売ではと思うんだけど。
https://twitter.com/aochanp/status/1668436353477148673
そりゃあ女優さんからにしたら、自分が利益取れれば、問題はどうでもいいってのが本音でしょ。
ファンとの関係もビジネスとして割り切ってるから、キモオタもただの道具や。
「デモ」として申請も出してるんだろうけど、その実態が「商行為」でいいのかってことでしょ
未成年水着撮影イベントを声高に正当化してたらコミュニティに迎え入れられることはないと思うよ
何で水着じゃないんだって疑問に対して表自議員の荻野が「警察からやめてくれって言われたから」って答えてて草生えた
いや分かっとるんか〜い👆💦
ここに登場するオタクと一般人ってどこで区別されてんだ???どちらもオタクって感じなんだけど。というかオタクの人は自分が一般的ではないと自認してんだな…
未成年水着撮影イベントを声高に正当化してないからね
すげえ、マジモンのキ印やん
それオタクだからじゃなくて法律違反だったからだろ
未成年者の撮影会なんてダメでしょ
未成年者の女の子が大勢の男に囲まれたら何も逆らえんよ
ヘライザーって昆虫食の件で河野太郎を叩くときにフィフィとか闇のクマさんのツイートを引用してたからかなりバリバリのネトウヨだと思うぞ
どれも局部を晒す様な物ばかりだから(下の水着をズラしたり引っ張ったり)そら禁止は当然では?って思った
表現の自由にも限度があるしそう言うのやるならそう言う場でやれよとしかね
てかわざわざ細かく指定しないで一律局部に触れる様なのは禁止じゃダメなんか?と思ったけど
それも良識あり気だからダメなんだろうなって
コメントする