【補選情勢】東京15区・乙武氏、あまり支持が広がらない 2024年04月21日 カテゴリ:選挙東京 1: それでも動く名無し ころころ 2024/04/19(金) 22:26:42.54 ID:jy9kmaAA0 引用元:https://nova.5ch.net/test/read.cgi/livegalileo/1713533202/https://nova.5ch.net/test/read.cgi/livegalileo/1713523737/ 【【補選情勢】東京15区・乙武氏、あまり支持が広がらない】の続きを読む タグ :#衆院補選#東京15区#都民ファーストの会#乙武洋匡#都ファ
乙武洋匡さん、ファーストの会から東京15区補選出馬! 2024年04月01日 カテゴリ:東京 1: それでも動く名無し 2024/03/29(金) 13:19:14.41 ID:pwaiAW+z0NIKU 自民都ファ推薦で普通に当選やろこれ※https://www.jiji.com/jc/article?k=2024032901033&g=pol地域政党「都民ファーストの会」が国政進出を目指して立ち上げた「ファーストの会」は29日、衆院東京15区補欠選挙(4月28日投開票)に作家の乙武洋匡氏(47)を擁立する方向で最終調整に入った。候補擁立が難航する自民党はファーストの会への相乗りを検討している。」 都民ファーストの会の特別顧問を務める小池百合子東京都知事は29日の記者会見で、乙武氏の擁立について「手続きとして進めたと聞いている」と説明。自民、公明両党との選挙協力については「支援してくれるところに広くお願いする」と語った。ファーストの会は同日、乙武氏が副代表に就任したと発表した。引用元:https://nova.5ch.net/test/read.cgi/livegalileo/1711685954/ 【乙武洋匡さん、ファーストの会から東京15区補選出馬!】の続きを読む タグ :#東京15区#江東区#衆院補選#乙武洋匡#都民ファーストの会#小池百合子#相乗り#自民党#維新#金澤ゆい
ゆづか姫こと港区議・新藤加菜、根拠もなくアンミカに対し卑劣な誹謗中傷「密入国者をCMに使う企業」 2023年12月09日 カテゴリ:東京 6: それでも動く名無し 2023/12/09(土) 06:22:59.43 ID:o43WsKvG0 新藤加菜🐶🇯🇵港区議会議員🌸無所属 @kanashindo · 12月8日 密入国者をCMに使う企業は許されて、トランスジェンダーの問題を指摘した本は出版停止に追い込まれる世の中、ホントに嫌だ。 キモすぎ。 https://twitter.com/kanashindo/status/1732778572815929635 引用元:https://nova.5ch.net/test/read.cgi/livegalileo/1702070463/ 【ゆづか姫こと港区議・新藤加菜、根拠もなくアンミカに対し卑劣な誹謗中傷「密入国者をCMに使う企業」】の続きを読む タグ :#新藤加菜#ゆづか姫#港区#人間性
渋谷区長「あえて強い言葉で言う。ハロウィーン目的で渋谷に来ないで!!」 2023年10月28日 カテゴリ:東京文化 1: それでも動く名無し 2023/09/13(水) 05:50:22.90 ID:D+wkB5s/0 長谷部区長は、「あえて強い言葉で言うならば、ハロウィーン期間にハロウィーン目的で渋谷駅周辺に来ないで欲しいという意味です」と述べるとともに、「安全第一に考えるとそう言わざるを得ない」とも述べ、区長として街に来ないでと呼びかける事について、複雑な心境を示した。 https://news.tv-asahi.co.jp/news_society/articles/000318743.html 東京 渋谷区の長谷部健 区長は記者会見で「昨年の韓国・ソウルと同様の事故が起きてもおかしくないと非常に危惧している。ハロウィーンを目的に渋谷駅周辺に来ないでほしい」と呼びかけました。渋谷駅周辺では毎年のハロウィーンの時期、大勢の若者や外国人が集まってトラブルや雑踏事故が起こる懸念があり、ことしは新型コロナの5類への移行後、初めてとなることからも区は警戒を強めています。渋谷区の長谷部区長は12日に記者会見し、トラブルなどを防ぐための対策を発表しました。ハロウィーンの時期にあたる10月27日から11月1日までは渋谷駅周辺の路上や公園など公共の場での飲酒は条例で制限されますが、これに加えて最も混雑が見込まれる10月28日の土曜日と、当日の31日は路上飲酒の制限地域にあるコンビニエンスストアなどに対し、酒類の販売を自粛するよう要請します。また駅周辺などに100人規模の警備員を配置し、人が滞留しないよう移動を促すことにしています。長谷部区長は「10月は観光シーズンにも入ることからたいへんな混雑が予想され、昨年の韓国・ソウルのイテウォンと同様の事故が起きてもおかしくないということを非常に危惧している。ハロウィーンを目的に渋谷駅周辺に来ないでほしい」と呼びかけました。https://www3.nhk.or.jp/news/html/20230912/k10014192921000.html 引用元:https://nova.5ch.net/test/read.cgi/livegalileo/1694551822/https://hayabusa.open2ch.net/test/read.cgi/livejupiter/1698353624/ 【渋谷区長「あえて強い言葉で言う。ハロウィーン目的で渋谷に来ないで!!」】の続きを読む タグ :#ハロウィン#渋谷#路上飲酒#ハロウィーン#渋谷区#安全
当選したばかりの立憲足立区議、偽ブランドを売って書類送検されてたのがバレ速攻離党wwww 2023年05月25日 カテゴリ:東京 2: それでも動く名無し 2023/05/24(水) 15:19:05.12 ID:2/bKjvk00 https://www.asahi.com/articles/ASR5R5W45R5QUTIL006.html?iref=comtop_7_04 21日投開票の東京都足立区議選で初当選した和田愛子区議(38)=立憲民主党=が、偽ブランド品を販売したとして3月、警視庁に商標法違反容疑で書類送検されていたことが捜査関係者への取材でわかった。和田区議によると、略式命令を受けて罰金20万円を納付した。捜査関係者によると、和田区議は偽ブランド品販売について「選挙資金のためだった」と話したという。※ https://news.yahoo.co.jp/articles/72dba0737c6771c1df9fac0ae4ee3f7b83d7bfcb党都連が同日午後に発表した。同日午前に和田区議は同党に離党届を提出していたが受理はせず、事実を隠して公認を受けていたなどとして、より重い除籍処分としたという。和田区議によると、3月に警視庁に書類送検された。容疑は、昨年5月、仏ブランド「アニエスベー」の偽物のバッグ1点をフリマアプリで8300円で販売したというもの。通販サイトで仕入れ、2115円の利益を得た。略式命令を受けて罰金20万円を納付し、今月14日告示の区議選に立候補したという。 和田区議は区議選(定数45)で5115票を獲得し、得票数8位で初当選した。都連幹部は、書類送検について知らなかったとし、「(本人から)申し出がないと知る手立てがない。罪を犯した時点で議員の資質はない。ばれないと考えたのかわからないが、甘いと思う」と話した。引用元:https://nova.5ch.net/test/read.cgi/livegalileo/1684909137/ 【当選したばかりの立憲足立区議、偽ブランドを売って書類送検されてたのがバレ速攻離党wwww】の続きを読む タグ :#足立区議選#除籍#離党#選挙カー
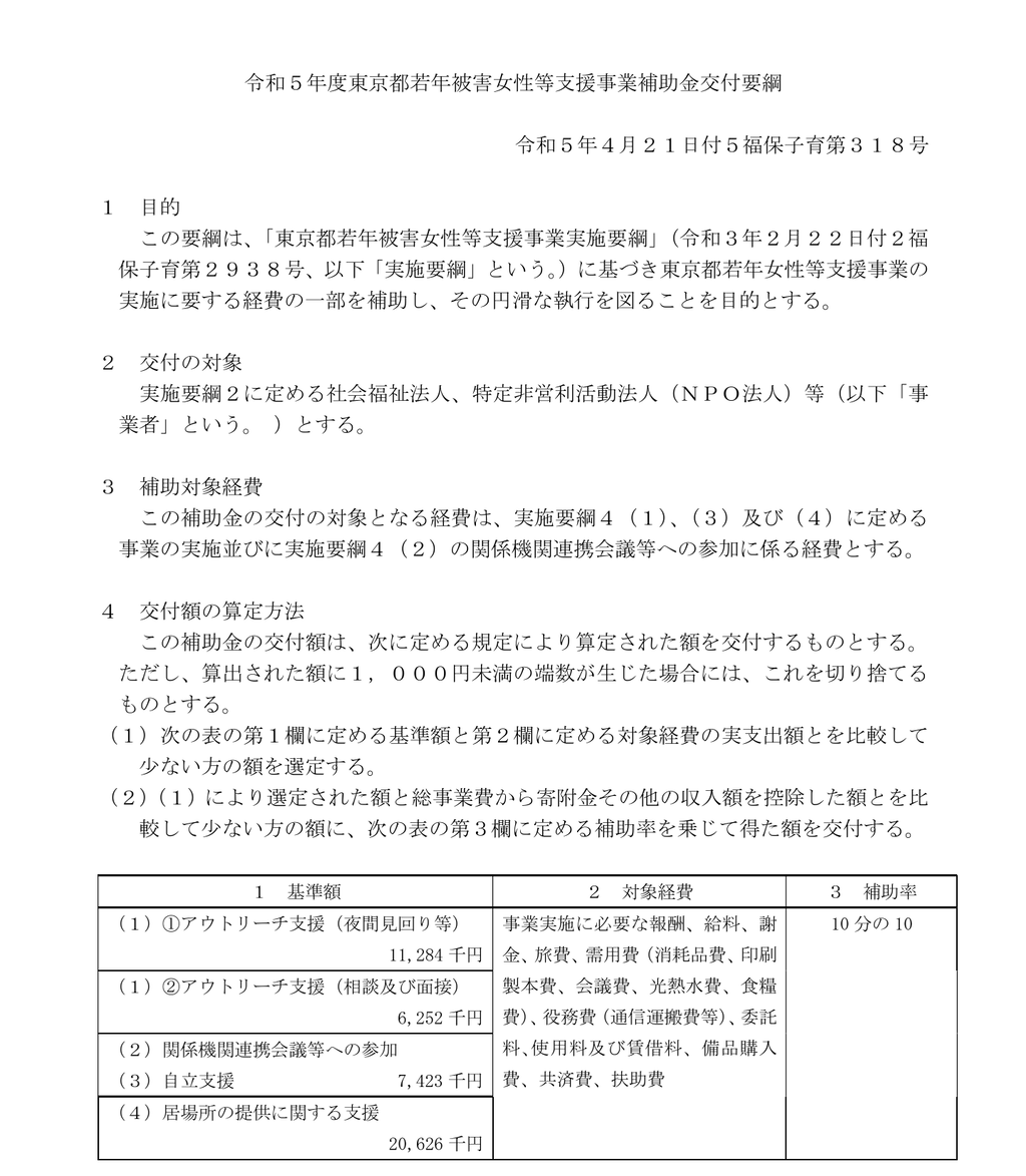
東京都の若年女性支援事業、費用の10分の10を補助する神制度に!住民監査請求も「いわゆる棄却」で暇アノン敗北 2023年04月21日 カテゴリ:東京 1: それでも動く名無し 2023/04/21(金) 16:56:53.11 ID:sHPCC+bDd サンキュー東京 2: それでも動く名無し 2023/04/21(金) 16:57:13.13 ID:sHPCC+bDdソースhttps://www.fukushihoken.metro.tokyo.lg.jp/kodomo/jakunenjosei/moderu.html東京都若年被害女性等支援事業の補助事業化(令和5年4月21日)事業開始から5年が経過し、支援に取り組む民間団体も増加しており、今後、事業の効果を一層高めていくため、民間の創意工夫を活かし、支援が必要な若年女性の状況に応じた柔軟な対応が可能となるよう、本事業を補助事業化することとしました。補助事業化に向けた検討(自主点検)(令和5年4月21日)補助事業化の検討に資するため、平成30年度から令和3年度の事業実績について改めて検証し、全ての団体の事業経費について帳簿等を確認するとともに、ヒアリングを実施しました。その結果、委託金額に変更は生じませんでした。令和3年度については、先般の監査結果を踏まえ、住民監査請求に係る勧告に基づき調査した団体以外の団体についても、団体の保有する帳簿等について重点的に精査しました。126: それでも動く名無し 2023/04/21(金) 17:17:15.90 ID:hPm/MtHbd住民監査請求棄却で完全敗北wwwwhttps://www.kansa.metro.tokyo.lg.jp/zyuuminkansa/zyuuminkekka/5/index.html引用元:https://nova.5ch.net/test/read.cgi/livegalileo/1682063813/ 【東京都の若年女性支援事業、費用の10分の10を補助する神制度に!住民監査請求も「いわゆる棄却」で暇アノン敗北】の続きを読む タグ :#補助金#自腹#東京都#住民監査請求#暇アノン#ナニカグループ#赤字