
1: 少考さん ★ 2026/01/07(水) 21:05:55.18 ID:gy+DLQyH9
長島昭久 東京30区(府中、多摩、稲城市)
@nagashima21
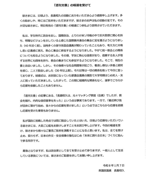
【「週刊文春」報道を受けて】明日発売の「週刊文春」の報道(早版)につきまして、40年近く前の学生時代のこととはいえ、多くの皆さまにご心配をお掛けしてしまい申し訳ない思いでいっぱいです。政治家としての説明責任を果たす意味から、以下に事実関係を認めましたので、どうぞご一読ください。

午後7:42 2026年1月7日
https://twitter.com/nagashima21/status/2008851669774422258
※関連
〈極秘文書入手〉「(統一教会の)マッチングを受けました」自民党・長島昭久前首相補佐官が“合同結婚式”を挙げていた | 文春オンライン
https://bunshun.jp/articles/-/85138
〈近い将来の大臣候補。彼は元々マッチング家庭(会員)でしたが、しばらく教会を離れていた時期があり、今回内的な信仰基準は失いましたが最近再び我が団体に繋がり始め、我々の応援を受けました〉(2021年11月7日・徳野)
@nagashima21
【「週刊文春」報道を受けて】明日発売の「週刊文春」の報道(早版)につきまして、40年近く前の学生時代のこととはいえ、多くの皆さまにご心配をお掛けしてしまい申し訳ない思いでいっぱいです。政治家としての説明責任を果たす意味から、以下に事実関係を認めましたので、どうぞご一読ください。

午後7:42 2026年1月7日
https://twitter.com/nagashima21/status/2008851669774422258
※関連
〈極秘文書入手〉「(統一教会の)マッチングを受けました」自民党・長島昭久前首相補佐官が“合同結婚式”を挙げていた | 文春オンライン
https://bunshun.jp/articles/-/85138
〈近い将来の大臣候補。彼は元々マッチング家庭(会員)でしたが、しばらく教会を離れていた時期があり、今回内的な信仰基準は失いましたが最近再び我が団体に繋がり始め、我々の応援を受けました〉(2021年11月7日・徳野)
引用元:https://asahi.5ch.net/test/read.cgi/newsplus/1767787555/
【自民党愛国議員・長島昭久さん、統一教会の元信者だった…学生時代に入信し合同結婚式 現役信者時代に石原伸晃議員の公設秘書も】の続きを読む










